跳转到主要内容

从PCB布局布线下手,把噪声问题“拒之门外”~

cathy /

“噪声问题!”——这是每位电路板设计师都会听到的四个字。为了解决噪声问题,往往要花费数小时的时间进行实验室测试,以便揪出元凶,但最终却发现,噪声是由开关电源的布局不当而引起的。解决此类问题可能需要设计新的布局,导致产品延期和开发成本增加。
图片

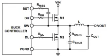
本文将提供有关印刷电路板(PCB)布局布线的指南,以帮助设计师避免此类噪声问题。作为例子的开关调节器布局采用双通道同步开关控制器 ADP1850,第一步是确定调节器的电流路径。然后,电流路径决定了器件在该低噪声布局布线设计中的位置。

<strong><font color="#004a85">PCB布局布线指南</font> </strong>

<strong>第一步:确定电流路径</strong>

在开关转换器设计中,高电流路径和低电流路径彼此非常靠近。交流(AC)路径携带有尖峰和噪声,高直流(DC)路径会产生相当大的压降,低电流路径往往对噪声很敏感。适当PCB布局布线的关键在于确定关键路径,然后安排器件,并提供足够的铜面积以免高电流破坏低电流。性能不佳的表现是接地反弹和噪声注入IC及系统的其余部分。

今天,咱们聊聊PCB布局布线技巧之去耦和层电容

cathy /

有时我们会忽略使用去耦的目的,仅仅在电路板上分散大小不同的许多电容,使较低阻抗电源连接到地。但问题依旧:需要多少电容?许多相关文献表明,必须使用大小不同的许多电容来降低功率传输系统(PDS)的阻抗,但这并不完全正确。相反,仅需选择正确大小和正确种类的电容就能降低PDS阻抗。

<strong>举个栗子</strong>

考虑设计一个10 mΩ参考层,如图1所示。如红色曲线所示,系统电路板上使用许多不同值的电容,0.001 μF、0.01 μF、0.1 μF等等。这当然可以降低500 MHz频率范围内的阻抗,但是,请看绿色曲线,同样的设计仅使用0.1 μF和10 μF电容。这证明,如果使用正确的电容,则不需要如此多的电容。这也有助于节省空间和物料(BOM)成本。

Allegro布局布线技巧 20 问,你能回答几个?

cathy /

Cadence Allegro现在几乎成为高速板设计中实际上的工业标准,最新版本是2011年5月发布的Allegro 16.5。和它前端产品 Capture 的结合,可完成高速、高密度、多层的复杂 PCB 设计布线工作。Allegro 有着操作方便、接口友好、功能强大(比如仿真方面,信号完整性仿真、电源完整性仿真都能做。)、整合性好等诸多优点,在做pcb高速板方面牢牢占据着霸主地位,这个世界上60%的电脑主板40%的手机主板可都是拿Allegro画的,广泛地用于通信领域和PC行业, 它被誉为是高端PCB工具中的流行者。

<strong>1、高频信号布线时要注意哪些问题?</strong>

答:1)信号线的阻抗匹配;2)与其他信号线的空间隔离;3)对于数字高频信号,差分线效果会更好。

<strong>2、在布板时,如果线密,孔就可能要多,当然就会影响板子的电气性能,请问怎样提高板子的电气性能?</strong>

答:对于低频信号,过孔不要紧,高频信号尽量减少过孔。如果线多可以考虑多层板。

<strong>3、是不是板子上加的去耦电容越多越好?</strong>

大神帮你答:PCB布局布线技巧100条详解!

cathy /

在电子产品设计中,PCB布局布线是最重要的一步,PCB布局布线的好坏将直接影响电路的性能。

现在,虽然有很多软件可以实现PCB自动布局布线。但是随着信号频率不断提升,很多时候,工程师需要了解有关PCB布局布线的最基本的原则和技巧,才可以让自己的设计完美无缺。

下面涵盖了PCB布局布线的相关基本原理和设计技巧,以问答形式解答了有关PCB布局布线方面的疑难问题。

<strong>1、高频信号布线时要注意哪些问题?</strong>

1.信号线的阻抗匹配;
2.与其他信号线的空间隔离;
3.对于数字高频信号,差分线效果会更好;

<strong>2、在布板时,如果线密,过孔就可能要多,当然就会影响板子的电气性能,请问怎样提高板子的电气性能?</strong>

对于低频信号,过孔不要紧,高频信号尽量减少过孔。如果线多可以考虑多层板;

<strong>3、是不是板子上加的去耦电容越多越好?</strong>

去耦电容需要在合适的位置加合适的值。例如,在你的模拟器件的供电端口就进加,并且需要用不同的电容值去滤除不同频率的杂散信号;

电路板布局、布线的的抗ESD设计规则

cathy 提交于

<strong>一、概述:</strong>

静电释放(ESD)是我们每一个产品设计工程师需要考虑的一个相当重要的问题。大多数电子设备都 处于一个充满ESD的环境之中,ESD可能来自人体、家具甚至设备本身(内部)。电子设备完全遭受ESD损毁比较少见,然而ESD干扰却很常见,它会导致设备锁死、复位、数据丢失和不可靠。其结果可能是:在寒冷干燥的冬季里,电子设备经常出现故障现象,但是维修时又显示正常。

要防止ESD,首先必须知道ESD是什么及ESD进入电子设备的过程。一个充电的导体接近另一个导体时,就可能发生ESD。首先,在2个导体之间会建立一个很强的电场,产生由电场引起的击穿。当2个导体之间的电压超过它们之间空气和绝缘介质的
击穿电压时,就会产生电弧。在0.7ns~10ns的时间里,电弧电流会达到几十A,有时甚至会超过100A。电弧将一直维持,直到2个导体接触短路或者电流低到不能维持电弧为止。

<strong>1.1 ESD的产生取决于物体的起始电压、电阻、电感和寄生电容:</strong>

● 可能产生电弧的实例有人体、带电器件和机器。

● 可能产生尖峰电弧的实例有手或金属物体。

硬核!如何从PCB布局布线下手,避免由开关电源布局不当而引起的噪声

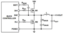
cathy /

“噪声问题!”——这是每位电路板设计师都会听到的四个字。为了解决噪声问题,往往要花费数小时的时间进行实验室测试,以便揪出元凶,但最终却发现,噪声是由开关电源的布局不当而引起的。解决此类问题可能需要设计新的布局,导致产品延期和开发成本增加。

本文将提供有关印刷电路板(PCB)布局布线的指南,以帮助设计师避免此类噪声问题。作为例子的开关调节器布局采用双通道同步开关控制器 ADP1850,第一步是确定调节器的电流路径。然后,电流路径决定了器件在该低噪声布局布线设计中的位置。

<strong>PCB布局布线指南</strong>

<strong>第一步:确定电流路径</strong>

在开关转换器设计中,高电流路径和低电流路径彼此非常靠近。交流(AC)路径携带有尖峰和噪声,高直流(DC)路径会产生相当大的压降,低电流路径往往对噪声很敏感。适当PCB布局布线的关键在于确定关键路径,然后安排器件,并提供足够的铜面积以免高电流破坏低电流。性能不佳的表现是接地反弹和噪声注入IC及系统的其余部分。

PCB设计中BGA器件如何走线、布线?

cathy 提交于

SMT技术顺应了智能电子产品小型化,轻型化的发展潮流,为实现电子产品的轻、薄、短、小打下了基础。SMT技术在90年代也走向成熟的阶段。但随着电子产品向便携式/小型化、网络化方向的迅速发展,对电子组装技术提出了更高的要求,其中BGA(Ball Grid Array 球栅阵列封装)就是一项已经进入实用化阶段的高密度组装技术。

<center><img src="http://mouser.eetrend.com/files/2018-12/博客/100016464-55230-b.png&quot; alt=“” ></center>

使用高速转换器时,这四个PCB布局布线规则需掌握

cathy /

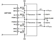
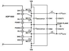
<strong>规则一:AGND和DGND接地层应当分离吗?</strong>

简单回答是:视情况而定。

详细回答则是:通常不分离。因为在大多数情况下,分离接地层只会增加返回电流的电感,它所带来的坏处大于好处。从公式V = L(di/dt)可以看出,随着电感增加,电压噪声会提高。而随着开关电流增大(因为转换器采样速率提高),电压噪声同样会提高。因此,接地层应当连在一起。

一个例子是,在一些应用中,为了符合传统设计要求,必须将脏乱的总线电源或数字电路放在某些区域,同时还受尺寸限制的影响,使得电路板无法实现良好的布局分割,在这种情况下,分离接地层是实现良好性能的关键。然而,为使整体设计有效,必须在电路板的某个地方通过一个电桥或连接点将这些接地层连在一起。因此,应将连接点均匀地分布在分离的接地层上。最终,PCB上往往会有一个连接点成为返回电流通过而不会导致性能降低的最佳位置。此连接点通常位于转换器附近或下方。

去耦电容的选择、容值计算和布局布线(二)

cathy /

<strong>电容的安装方法 </strong>

<strong>电容的摆放</strong>

对于电容的安装,首先要提到的就是安装距离。容值最小的电容,有最高的谐振频率,去耦半径最小,因此放在最靠近芯片的位置。容值稍大些的可以距离稍 远,最外层放置容值最大的。但是,所有对该芯片去耦的电容都尽量靠近芯片。另外的一个原因是:如果去耦电容离IC电源引脚较远,则布线阻抗将减小去耦电容 的效力。 还有一点要注意,在放置时,最好均匀分布在芯片的四周,对每一个容值等级都要这样。通常芯片在设计的时候就考虑到了电源和地引脚的排列位置,一般都 是均匀分布在芯片的四个边上的。因此,电压扰动在芯片的四周都存在,去耦也必须对整个芯片所在区域均匀去耦。

<strong>电容的安装 </strong>

在安装电容时,要从焊盘拉出一小段引出线,然后通过过孔和电源平面连接,接地端也是同样。放置过孔的基本原则就是让这一环路面积最小,进而使总的寄 生电感最小。图16显示了几种过孔放置方法。

去耦电容的选择、容值计算和布局布线(一)

cathy /

有源器件在开关时产生的高频开关噪声将沿着电源线传播。去耦电容的主要功能就是提供一个局部的直流电源给有源器件,以减少开关噪声在板上的传播,和将噪声引导到地。

<strong>去耦电容的容值计算 </strong>

去耦的初衷是:不论IC对电流波动的规定和要求如何都要使电压限值维持在规定的允许误差范围之内。 使用表达式:

<center> C⊿U=I⊿t </center>

由此可计算出一个IC所要求的去耦电容的电容量C。
⊿U是实际电源总线电压所允许的降低,单位为V。
I是以A(安培)为单位的最大要求电流;
⊿t是这个要求所维持的时间。

去耦电容容值计算方法: 推荐使用远大于1/m乘以等效开路电容的电容值。

此处m是在IC的电源插针上所允许的电源总线电压变化的最大百分数,一般IC的数据手册都会给出具体的参数值。
等效开路电容定义为:

<center>C=P/(fU^2) 式中:</center>

P——IC所耗散的总瓦数;
U——IC的最大DC供电电压;
f——IC的时钟频率。