跳转到主要内容

开关稳压器连载(4):同步整流型和异步整流型的区别

cathy 提交于

DC/DC转换器的非绝缘型降压开关稳压器有前项所说明的异步整流(二极管)式和同步整流式。异步整流式是较早被使用的方式,就开关稳压器而言电路简单但效率却超过80%左右。其后,笔记本电脑等电池驱动且需要较大功率的应用开始要求更高效率,于是可获得高效率的同步整流式开关稳压器用IC被陆续开发,控制或电路极为复杂的同步整流式变得容易设计,逐渐成为主流。同步整流式最大可以获得近95%的效率。

图39和40是两种方式的电路概述和工作。

开关稳压器连载(3):降压型开关稳压器的工作原理

cathy 提交于

前项中已经说明开关稳压器可以进行等降压、升堥、升降压、反转等转换,现在接着以最广泛利用的降压型开关稳压器为例说明工作原理。

图31是降压DC/DC转换的概略电路,是借着开关将DC电压VIN做时间分割后以电感和电容器使其平滑化来转换成所希望的DC电压。

开关稳压器连载(2):优点和缺点、与线性稳压器的比较

cathy 提交于

开始电源设计时,如果大概的规格已定,其次便是进入选择开关稳压器或线性稳压器的作业。为满足要求规格虽然有的情况必须选择其一,不过两者皆可的例子也不少。此时,须以各自的特征和优缺点为主进行探讨。图29为开关稳压器的优点和缺点,而图30则试着与线性稳压器做总比较。

最大的优点,是可以自由转换。虽然降压最常被利用,不过也可从电池等低电压升压、使其从正电压反转来制作负电压、或3.3V般输入跨越输出电压时也可从锂离子二次电池(例:4.2V~2.8V)升压。

其次,是效率高。虽然也视种类而定,不过最大效率可达95%左右。但是,开关稳压器的效率因负载电流的大小而变。基本上,负载电流变小时效率会大幅度下滑。对此,近年待机功耗降低要求日趋严格,成了开关稳压器的课题。

开关稳压器连载(1):种类有哪些?

cathy 提交于

<strong>开关稳压器</strong>

近年来,开关稳压器由于其功率转换效率高或转换可调性而被许多设备所利用,成为电源的主流。过去,一说到开关电源便想到购买模块或单元等成品,近年来,则可提供多种多样的开关电源用IC,使设计者得以致力于电路基板上编入开关电源的on-board设计。但同时,与线性稳压器不同的开关电源电路所拥有的各种探讨事项将成为设计者的一大课题也是不争的事实。

本项将以降压型开关稳压器为题材来说明其工作或功能等基础。

<strong>开关稳压器的种类</strong>

开关稳压器有许多种类,分类方法也视其观点而各有不同。在这里,姑且从输入电源的种类开始,以电路方式进行主要分类。首先,输入电源可以利用DC(直流)或AC(交流)分成DC/DC转换器和AC/DC转换器(参考图27)。这里记载的“DC/DC转换器”表示以输入电源身分将DC电压转换成DC电压后输出,而“AC/DC转换器”则表示以AC输入转换成DC电压。

开关稳压器的接地处理,你真的清楚吗?

cathy /

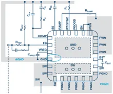
<strong><font color="#FF0000">问题:在哪里连接开关稳压器的接地层?</font> </strong>

<strong>答案:</strong>

如何使用带有模拟接地层(AGND)和功率接地层(PGND)的开关稳压器?这是许多开发人员在设计开关电源时会问的一个问题。一些开发人员已习惯于处理数字接地层和模拟接地层;然而,涉及到功率GND时,他们的经验往往会失效。设计师通常会直接复制所选开关稳压器的电路板布局,不再思考这个问题。

<center><img src="http://mouser.eetrend.com/files/2018-12/wen_zhang_/100016306-54722-d1.j…; alt=“” width="600"></center>

工业传感器供电采用线性稳压器还是开关稳压器?

cathy /

<strong><font color="#FF0000">作者: 德州仪器 Stephen Ott</font> </strong>

现代工厂都采用自动化系统,依靠整个工厂范围内的许多传感器提供的反馈信息来保持高生产率。这些公司采用数字现场总线来汇总传感器收集的大量数据。传感器收集的数据越多,系统的适应性和操作性就越好。

因此,采用现场总线连接的现代工业传感器必须以更快和更精确的速率来检测信号,并将该信息作为与传统模拟信号相对的数字信号输出。这一功能要求传感器使用功率更大的处理器。此外,由于工厂中此类传感器的数量更多,因此形状因数变小。功率的增大以及形状因数的变小迫使工厂摈弃成熟的线性稳压器方案,转而采用开关稳压器方案。

而采用开关稳压器又产生了新的挑战。由于电感器要求使用额外的区域,因此开关稳压器形状因数较大。必须考虑稳压器开关频率与测量信号频率之间的关系。

因此,转换器的布局更加关键。设计不良的开关稳压器会提高本底噪声,并产生不必要的电磁兼容性(EMC),将会干扰小型信号的检测。

如何确保尽可能高效地测试开关稳压器?

cathy /

电路设计人员在决定使用某个特定电源之前,首先会对它进行仔细测试。开关稳压器 IC 的数据手册提供了整个电源在实际应用中如何运行,以及如何通过实验室测试来获得相应特性的有价值信息。

电路仿真(例如LTspice®)很有用,可以帮助优化电路。但是,仿真并不能代替硬件测试。就此而言,寄生参数要么难以估计,要么难以仿真。因此,电源要在实验室中进行彻底测试。用于测试的可以是内部开发的原型,大多数情况下则是使用相应电源 IC 制造商的现有评估板。

<center><img src="http://mouser.eetrend.com/files/2018-09/wen_zhang_/100014433-49086-d1.j…; alt=“图1. 用于电源运行的连接。” width="600"></center><center><i>图1. 用于电源运行的连接。</i></center>