【原创深度】微型模块重新定义DC/DC电源稳压器(二) cathy / 周三, 16 五月 2018 - 10:30 <strong><font color="#FF0000">作者:Bill Schweber 贸泽电子</font> <center><img src="http://mouser.eetrend.com/files/2018-05/wen_zhang_/100011590-40977-c1.j…; alt=“” width="400"></center> <strong>两个μModule应用示例展示了功能特性的多样性</strong> 鉴于μModule产品的15个系列具有如此多的器件,没有明确的典型单元模块或者两个类似的例子,因此我们选择两个应用示例来展示多种可用的功能和特性。 阅读更多 关于 【原创深度】微型模块重新定义DC/DC电源稳压器(二)登录 发表评论
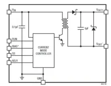
【原创深度】微型模块重新定义DC/DC电源稳压器(一) cathy / 周三, 9 五月 2018 - 16:16 <strong><font color="#FF0000">作者:Bill Schweber 贸泽电子</font> 当今利用现有的组件、参考设计、工具和资源来设计一个基础且好用的DC/DC电源稳压器(或称为电源转换器)已经不是一件难事了,设计者需要将合适的控制IC、MOSFET晶体管、驱动电路以及一些无源器件组合起来,理论上整个设计就完成了,能够对输入DC直流电压进行转换和稳压同时输出DC直流电压(见图1)。 <center><img src="http://mouser.eetrend.com/files/2018-05/wen_zhang_/100011497-40601-c1.j…; alt=“” width="300"></center> 阅读更多 关于 【原创深度】微型模块重新定义DC/DC电源稳压器(一)登录 发表评论