跳转到主要内容

模拟电路设计全流程EDA系统与仿真加速新技术直播开启预约!

cathy /

7月26日晚上7点,我们特邀华大九天业务合作高级总监余涵和韦尔半导体资深CAD 经理James Yan做客电子创新网贸泽电子芯英雄联盟直播间,受邀为《模拟电路设计全流程EDA系统与仿真加速新技术》直播嘉宾,与广大产业人士探讨模拟设计加速之道!

27个模拟电路基础知识总结

cathy /

<strong>01、基尔霍夫定理的内容是什么?</strong>

基尔霍夫电流定律:在电路任一节点,流入、流出该节点电流的代数和为零。

基尔霍夫电压定律:在电路中的任一闭合电路,电压的代数和为零。

<strong>02、戴维南定理</strong>

一个含独立源、线性电阻和受控源的二端电路 ,对其两个端子来说都可等效为一个理想电压源串联内阻的模型。

其理想电压源的数值为有源二端电路的两个端子的开路电压 ,串联的内阻为 内部所有独立源等于零时两端子间的等效电阻 。

<strong>03、三极管曲线特性</strong>

<center><img src="http://mouser.eetrend.com/files/2021-01/wen_zhang_/100061334-120809-1.p…; alt=“” ></center>

为什么我那么努力,模电始终没学透?

cathy /

模电想必是近来小伙伴们很头疼的一门课程了。小编结合自己的感受用一句话形容一下:

"老师说第一遍不懂,第二遍还是不懂,第三遍还是不懂。"

网友们是这么看模电的:

天书般难懂。
模电=魔电
本科模电就够痛苦了,研究生的高阶模电简直是欲仙欲死。
二极管、三极管、MOS带入门;运放、震荡电路、斩波电路显神通。
课堂上老师讲的都会了 课后又都不会了。
模电学起来不算难,应付考试也简单,刚开始用起来觉得有点难,用的时间长了,感觉越来越难。
……

模电本身是一个非常复杂的学科,模拟电路(Analog Circuit)的含义是处理模拟信号的电子电路。自然界中绝大多数信号都是模拟信号,它们有连续的幅度值,比如说话时的声音信号。

模拟电路可以对这样的信号直接处理(当然需要先转换成电信号),比如功放能放大声音信号,广播电台能将模拟的声音信号、图像信号进行发送。

甚至可以认为,所有电路的基础都是模拟电路(即使是数字电路,其底层原理也是基于模拟电路的)。其重要性不言而喻。

模拟电路基础问答题总结

cathy /

<strong>1、基尔霍夫定理的内容是什么?</strong>

a. 基尔霍夫电流定律:在电路的任一节点,流入、流出该节点电流的代数和为零。
b. 基尔霍夫电压定律:在电路中的任一闭合电路,电压的代数和为零。

<strong>2、戴维南定理</strong>

一个含独立源、线性电阻和受控源的二端电路 ,对其两个端子来说都可等效为一个理想电压源串联内阻的模型。其理想电压源的数值为有源二端电路 的两个端子的开路电压 ,串联的内阻为 内部所有独立源等于零时两端子间的等效电阻 。

<strong>3、三极管曲线特性</strong>

<center><img src="http://mouser.eetrend.com/files/2020-10/wen_zhang_/100055364-109349-1.j…; alt=“” ></center>

模电学习8大概念,你烂熟于心了吗?

cathy /

在电子电路中,电源、放大、振荡和调制电路被称为模拟电子电路,因为它们加工和处理的是连续变化的模拟信号。

<strong>1. 反馈</strong>

反馈是指把输出的变化通过某种方式送到输入端,作为输入的一部分。如果送回部分和原来的输入部分是相减的,就是负反馈。

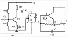
<strong>2. 耦合</strong>

一个放大器通常有好几级,级与级之间的联系就称为耦合。放大器的级间耦合方式有三种:

①RC耦合(见图a): 优点是简单、成本低。但性能不是最佳。

② 变压器耦合(见图b):优点是阻抗匹配好、输出功率和效率高,但变压器制作比较麻烦。

③ 直接耦合(见图c): 优点是频带宽,可作直流放大器使用,但前后级工作有牵制,稳定性差,设计制作较麻烦。

模拟电路设计应该注意的12个问题

cathy /

模拟电路的设计是工程师们最头疼、但也是最致命的设计部分!我们将模拟电路设计中应该注意的问题进行了总结,与大家共享。

(1)为了获得具有良好稳定性的反馈电路,通常要求在反馈环外面使用一个小电阻或扼流圈给容性负载提供一个缓冲。

(2)积分反馈电路通常需要一个小电阻(约 560 欧)与每个大于 10pF 的积分电容串联。

(3)在反馈环外不要使用主动电路进行滤波或控制 EMC 的 RF 带宽,而只能使用被动元件(最好为 RC 电路)。仅仅在运放的开环增益比闭环增益大的频率下,积分反馈方法才有效。在更高的频率下,积分电路不能控制频率响应。

(4)为了获得一个稳定的线性电路,所有连接必须使用被动滤波器或其他抑制方法(如光电隔离)进行保护。

(5)使用 EMC 滤波器,并且与 IC 相关的滤波器都应该和本地的 0V 参考平面连接。

(6)在外部电缆的连接处应该放置输入输出滤波器,任何在没有屏蔽系统内部的导线连接处都需要滤波,因为存在天线效应。另外,在具有数字信号处理或开关模式的变换器的屏蔽系统内部的导线连接处也需要滤波。

干货 | 值得珍藏的经典模拟电路

cathy /

作为一个电子人,我们平时需要和不同的电路接触,但有一些电路图是经典的,值得我们永远记住。

<strong>自举电路</strong>

此电路用在各种ADC之前的采样电路,可以让ADC实现轨到轨的输入,采样电路的工作电压超过Vdd,极大的减少了设置时间,而且几乎没有可靠性的问题。电路里没有任何一个器件是可以被减少或者改变位置的。此电路直接使得ADC的发展往前跃进了一大步,现在几乎成为了除ΔΣ之外各种ADC的标配,是历史上最经典的模拟电路之一。当然,电路原理也不是很好理解。

<center><img src="http://mouser.eetrend.com/files/2019-11/wen_zhang_/100046261-85380-1.pn…; alt=“” width="600" ></center>

工作波形看起来比较舒服:

模拟电路设计的一些经验分享

cathy /

模拟电路的设计是工程师们最头疼,但也是最致命的设计部分。尽管目前数字电路、大规模集成电路的发展非常迅猛,但是模拟电路的设计仍是不可避免的,有时也是数字电路无法取代的,例如RF射频电路的设计。这里将模拟电路设计中应该注意的问题总结如下:

(1)为了获得具有良好稳定性的反馈电路,通常要求在反馈环外面使用一个小电阻或扼流圈给容性负载提供一个缓冲。

(2)积分反馈电路通常需要一个小电阻(约560欧)与一个大于10pF的积分电容串联。

(3)在反馈环外不要使用主动电路进行滤波或控制EMC的RF带宽,而只能使用被动元件(最好为RC电路)。仅仅在运放的开环增益比闭环增益大的频率下,积分反馈方法才有效。在更高的频率下,积分电路不能控制频率响应。

(4)为了获得一个稳定的线性电路,所有连接必须使用被动滤波器或其他抑制方法(如光电隔离)进行保护。

(5)使用EMC滤波器,并且与IC相关的滤波器都应该和本地的0V参考平面连接。

(6)在外部电缆的连接处应该放置输入输出滤波器;在未屏蔽系统内部的任何导线连接处都需要滤波,因为存在天线效应。另外,在具有数字信号处理或开关模式的变换器的屏蔽系统内部的导线连接处也需要滤波。

资料下载:适用于带HART的PLC/DCS系统的完全隔离的4通道模拟输出电路

cathy /

<strong>电路功能与优势</strong>

图1所示的电路提供了一个完整的完全隔离式高度灵活的4通道模拟输出系统,适合工业级可编程逻辑控制器(PLC)、分布式控制系统(DCS)和其他工业过程控制应用,这些应用要
求采用±5V或±10V电压和4mA至20mA电流输出,且采用HART连接。

所有4通道输出和功率输入都具有瞬态过压和过流事件保护功能,适合最恶劣的工业环境。

CN0418电源输入电路包含板载滤波和保护功能,兼容12V至36V的直流电源电压,包括许多PLC和DCS应用中常见的标准24V电源。该模块兼容HART,提供了一个完整的现场通信解决方案,简单易用、低成本、低功耗且极其可靠。片内动态功率控制功能最大限度地降低封装在电流输出模式下的功耗,对于使用多个电路的高通道数和高密度应用,可以帮助缓和热管理方面的问题。

地址选择逻辑支持最多堆叠4个电路,在单个节点上提供最多16个通道,让4个输出的电源之间保持隔离。板载电子可擦除可编程只读存储器(EEPROM)可以存储校准和标识数据......

模拟电路怎样才算入门了?请掌握这14点!

cathy /

很多初学者问,怎么学习模拟电路,我的回答是:看模拟电路的书籍。有的朋友会说太笼统了,那就写一篇文章吧,把我认为该掌握的一些要点列举一下,但这些内容仅供参考,如有不妥之处,敬请批评指正。

1、掌握二极管,三极管,场效应的特性以及主要参数,这些是最常用到的器件。

2、掌握半桥和全桥整流的形式,最长用的RC滤波和LC滤波以及“拍”型滤波电路的应用场合,理解这些元器件的参数选取。

3、掌握单管共射(共源)、共集(共漏)、共基(共栅)放大电路的组成,工作原理、特点及直流和交流等效电路分析法。牢记测试三极管和场效应管的法则,并能识别管子的管脚。

4、知道差模信号和共模信号的概念,双端输入和单端输入的区别,零点漂移的原因以及克服的方法。

5、通用集成运算放大器的组成、工作原理及其主要特性,学会分析理想运放的方法。

6、正确理解什么是反馈?掌握判别电路是否存在反馈?是正反馈还是负反馈?是交流反馈还是直流反馈?是电压反馈还是电流反馈?是串联反馈还是并联反馈?

7、掌握由理想运放组成的反相、同相比例电路,加法运算电路,减法运算电路、积分电路和微分电路,乘法电路,指数电路和对数电路的原理,学会设计滞后比较器。

模拟电路