跳转到主要内容

一款开发板实现语音传输技术革新|贸泽电子原创开发板大赛【优秀作品】

cathy /

小伙伴们,最新一期的贸泽电子原创开发板大赛优秀作品推送又如约而至。

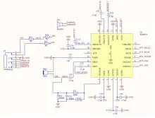
这次要分享的作品来自于数字语音传输领域,是设计者徐文磊带来的《UHF数字对讲开发板》,这款作品的难得之处在于开发者没有采用常见的现成压缩芯片,而是完全由自己完成编程和算法移植,为这一作品平添不少DIY的乐趣,也大大增加了板卡的可玩性和可塑性。

这块数字语音传输开发板究竟是如何“炼成”的?

<center><img src="http://mouser.eetrend.com/files/2020-04/wen_zhang_/100048541-94199-1.jp…; alt=“” width="600"></center>

<strong><font color="#004a85">硬件设计</font> </strong>

本款开发板设计分成电源部分、音频部分、射频部分和CPU部分。

智能蓝牙数控DC_DC升降压电源 |贸泽电子原创开发板大赛【优秀作品】

cathy /

哈喽,我又来了。就像电子领域有无数的技术方向一样,开发板也可以有无数种玩法,但我们相信,“有用”才是硬道理,即对初学者、工程师或实际应用有帮助。

这次介绍的这款贸泽原创开发板大赛的优秀作品《智能蓝牙数控DC_DC升降压电源》也不例外,设计者徐康的设计初衷就是为帮助开关电源的初学者解决各种难题。

<center><img src="http://mouser.eetrend.com/files/2020-03/wen_zhang_/100048462-93902-1.jp…; alt=“” width="600"></center>

我们都知道开关电源取代传统变压器/传统电源是大势所趋。为了跟上技术迭代,相信不少初学者都为学习这项新技能烦恼过,有关于那些拓扑、工作原理、驱动方式、控制逻辑和电路设计的诸多知识点可能让你无从下手。
现在,就让我们通过设计者的讲解来走进开关电源的世界吧,不仅让你了解开关电源的个中奥妙,还附送蓝牙无线控制实现的小技巧。

做减法!一块无需电解电容的变频控制板|贸泽电子原创开发板大赛【优秀作品】

cathy /

大家好,我们又见面了。在介绍了原创开发板大赛的7个获奖作品后,大家有没有一种意犹未尽的感觉?作为汇聚了国内顶尖工程师和开发者的一次大赛,吸引超过300个队伍报名,仅有的7个奖项实在难以囊括所有的优秀项目。所以我们决定再选择几款独具匠心的作品,把它们呈现出来,不辜负这些实力不俗的参赛者的努力,也让这些作品的灵感和设计思路惠及更多人。

<center><img src="http://mouser.eetrend.com/files/2020-03/wen_zhang_/100048380-93411-1.jp…; alt=“” width="600"></center>

这一次我们介绍的作品来自三位非常资深的电力电子工程师李欣建、李仲彬、许伟鑫。《内置无电解电容变频控制板》的题目看似平淡无奇,但难点在于它通过开发板巧妙的设计,解决了实际应用中的大问题,即帮助去除了现有电子产品中普遍采用的滤波用的大容量电解电容,好处在于可以显著降低系统成本,提高耐温性、抗真空性,必将系统设计的体积缩小。

第一眼,我就被Ta惊艳到了~ | 贸泽电子原创开发板大赛【一等奖作品】

cathy /

小伙伴们,让大家久等了,这一次,终于轮到本届贸泽电子开发板大赛的第一名登场了!你一定好奇,怎样的一款开发板,能力压300多个竞争者,获得专家评委团的一致好评。
讲真,看到作品《Modular-X》的第一刻,我也惊呆了。作品的外观一点不像传统概念上的开发板,这不是一款炫酷的智能手表嚒?也着实颠覆了我对工程师的中规中矩的刻板印象,完全媲美潮男出品的工程设计!

细看项目说明才知道内有乾坤,原来,这是一个模块化的可穿戴设备,在设计者张国臣看来,开发板不应该只是专业人员的工具,它也可以通过创新设计让感兴趣的爱好者快速上手,真正应用到生活中去。因此,从穿戴式开发板入手,张同学尝试实现一款酷似智能手环、智能手表但更加强大的开发板,甚至可以由用户来自定义其功能。
这款受评委一致好评,且集颜值与才华于一身的开发板到底怎么实现的?现在就让设计者张国臣来为大家揭晓吧!

贸泽电子原创开发板大赛【二等奖作品】|怎样的开发板才能填补市场空缺?

cathy /

大家好,我们又见面了,这一次我们来走进智能家居。想象一下,进入家居环境的第一步是什么?照明?家电?答错啦!开门才是第一步,也就是智能门锁。
但有没有发现,市面上很难找到一款与智能门锁相对应的,有丰富板载外设的开发板。本届原创开发板大赛中,就有一个选手想到了这个痛点,为了填补市场空缺,李国亮同学制作了一款《智能电子锁以及IoT项目工程开发板》,并且凭借高品质的作品设计摘得二等奖。
在看设计者李国亮的作品介绍前,也给大家出个题目,如果你来设计这样一款开发板,需要实现什么功能?提供怎样的开发平台?开动脑筋,也许你们会不谋而合哦。

<center><img src="http://mouser.eetrend.com/files/2020-03/wen_zhang_/100048244-92711-1.jp…; alt=“” width="600"></center>

<strong>硬件设计</strong>

贸泽电子原创开发板大赛【二等奖作品】|一板搞定电力电子开发

cathy /

大家好,相信通过前面几期的文章,对本次贸泽电子原创开发板大赛的部分获奖作品已经有了深刻印象。从今天开始,我们将一一揭晓二等奖和一等奖的获奖作品,相信他们的硬实力更加不负期待哦!

<center><img src="http://mouser.eetrend.com/files/2020-03/wen_zhang_/100048178-92441-1.jp…; alt=“” width="600"></center>

理工科专业的同学们在学习过程中或许也遇到过这样的窘境:对于常规的电力电子设备开发过程,我们能在市面上找到的开发板,基本都是针对特定电力电子设备定向搭建的硬件平台,做到专板专用。遇到小批量电力电子设备设计生产需求时,这种开发方式就显得成本高、周期长,直接导致了项目竞争力下降。

此次大赛中,来自东北电力大学的赵东争、曹珊、王朝斌同学针对这一现实需求,设计开发了作品《多功能电力电子控制开发板》,一款低成本、通用化、统一化和模块化的电力电子控制开发板应运而生。

贸泽电子原创开发板大赛【创意奖作品】|物联网开发板做成主从机形式,是创意还是多此一举?

cathy /

没有创意,竞赛还有什么意义?

<center><img src="http://mouser.eetrend.com/files/2020-03/wen_zhang_/100048079-92045-1.jp…; alt=“” width="600"></center>

作为汇集了国内工程师中的一批顶尖高手的设计大赛,本届贸泽电子原创开发板大赛自然少不了“最佳创意奖”,今天,就让我们来看看工程师大开脑洞的获奖作品有何稀奇?

<strong>创意奖</strong>

《基于GSM模块的物联网开发板》,看到作品名,你一定想,嗯,物联网是个热门话题没错,但似乎也被玩滥了。别急,这款开发板作品的创意之处在于,把开发板分为主机和从机的形式,通过GSM模块连接网络,主机用于通信和下发指令,从机则实现控制执行部分。

至于为什么要用主从机的方式实现功能?软件部分又如何解决?我们可以带着这两个问题,来看看设计者罗子炫怎么说。

贸泽电子原创开发板大赛【三等奖作品】|同时实现低成本和可靠,这款电机驱动开发板怎么做到?

cathy /

哈喽,又到了给大家分享贸泽电子原创开发板大赛获奖作品的时间。

<center><img src="http://mouser.eetrend.com/files/2020-03/wen_zhang_/100048020-91754-1.jp…; alt=“” width="600"></center>

这次我们来说说获得三等奖的作品《MAX17574降压及LV8548电机驱动开发板》,这样一款板卡,充分发挥两颗芯片的功能和性能,兼具简单、易用、可靠、低成本的特点,看起来并不难,但实现起来却没那么简单。

现在就来看看得奖者郝锋这块开发板的设计吧。

这款开发板采用了美信的MAX17574降压电源IC和安森美的LV8548电机驱动IC,是结合了二者的优势开发的一款综合性测试板。

贸泽电子原创开发板大赛【三等奖作品】|电脑鼠开发板精准测距如何实现?

cathy /

<a href="http://mouser.eetrend.com/content/2020/100047872.html">在上篇三等奖作品评测中</a&gt;,我们介绍了一个实用的便携功耗测试设备。今天,就让我们来看看另一位三等奖的优秀作品,作者是做了什么项目取得评判青睞呢?

<center><img src="http://mouser.eetrend.com/files/2020-03/wen_zhang_/100047936-91377-1.jp…; alt=“” width="600"></center>

贸泽电子原创开发板大赛【三等奖作品】|谁是低功耗设备评估工具的性价比之王?

cathy /

贸泽电子原创开发板大赛在日前终于圆满落幕啦!

大赛秉持着“寻找懂用户、有灵魂的开发板”这一初衷,聚集了国内顶尖电子工程师们,历时数月的激烈竞逐,终于在专业评委团的层层评估(由来自贸泽电子、亚德诺半导体、美信半导体、微芯科技、安森美半导体、罗姆半导体、德州仪器等国际知名厂商的专家组成),7组幸运的获奖选手最终摘取桂冠!

<center><img src="http://mouser.eetrend.com/files/2020-03/wen_zhang_/100047872-91164-1.jp…; alt=“” width="600"></center>

从今天开始,小编将分几期时间带大家来领略我们大赛产生的优秀作品,他们分别创作了什么项目,又有哪些哪些亮点呢?