跳转到主要内容

超全!嵌入式必懂的CAN总线一文讲通了

cathy /

嵌入式的工程师一般都知道CAN总线广泛应用到汽车中,其实船舰电子设备通信也广泛使用CAN,随着国家对海防的越来越重视,对CAN的需求也会越来越大。

<strong>概述</strong>

CAN(Controller Area Network)即控制器局域网,是一种能够实现分布式实时控制的串行通信网络。

想到CAN就要想到德国的Bosch公司,因为CAN就是这个公司开发的(和Intel)

CAN有很多优秀的特点,使得它能够被广泛的应用。比如:传输速度最高到1Mbps,通信距离最远到10km,无损位仲裁机制,多主结构。

近些年来,CAN控制器价格越来越低,很多MCU也集成了CAN控制器。现在每一辆汽车上都装有CAN总线。

一个典型的CAN应用场景:

嵌入式工程师常用的CAN总线协议,全面了解一下!

cathy /

本文说的CAN即是一种总线,也是一种协议。因此,我们常听见CAN总线,也常听见CAN协议。

CAN协议和CANOpen协议是两套不同的协议。从软硬件层次来划分,CAN协议属于硬件协议,而CANOpen属于软件协议。

本篇文章先概述一下CAN网络,让大家对CAN总线协议有一个全局的概念,再到底层的CAN总线协议知识。

<strong>1、CAN网络</strong>

CAN网络可以理解为多台CAN设备连接在同一条CAN总线上组合成的网络,其中的CAN设备我们称之为节点。CAN网络拓扑结构如下图:

<center><img src="http://mouser.eetrend.com/files/2018-09/wen_zhang_/100014750-49952-w1.j…; alt=“” width="600"></center>

CAN总线学习总结——错误帧和错误状态

cathy /

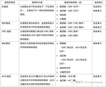
<strong>一、五种CAN总线可能发生的错误</strong>

1、CRC错误:

接收节点计算出的CRC校验值,与发送节点计算的结果不一致;

2、格式错误:

传输的数据帧格式,与任何一种帧格式都不符;

3、应答错误:

ACK段,发送节点没有收到接收节点发出的应答(显性位);

单节点的CAN设备发送数据帧时为发生应答错误;

4、位发送错误:

发送过程中,发送节点发送的同时监听总线电平,如果总线电平和发送的不一致;

在仲裁域发现不同不报错,因为就是要仲裁掉优先级低的报文;

发送被动错误标志、主动错误标志期间检测总线电平有6个相同位时;

5、位填充错误:

帧起始到CRC之间,接收节点检测到有6个连续相同的位电平时,也就是违反5位相同位插入1位相反位的“位填充”原则;

因为ACK域和帧结束域电平固定,也无需填充;

<strong>二、三种错误状态</strong>

主动错误标识——6个显性位、由主动错误节点发出

被动错误标识——6个隐性位、由被动错误标志发出

CAN总线接口电路设计注意事项

cathy /

CAN 总线是一种有效支持分布式控制和实时控制的串行通信网络,以其高性能和高可靠性在自动控制领域得到了广泛的应用。为提高系统的驱动能力,增大通信距离,实际应用中多采用Philips公司的82C250作为CAN控制器与物理总线间的接口,即CAN收发器,以增强对总线的差动发送能力和对CAN控制器的差动接收能力。为进一步增强抗干扰能力,往往在CAN 控制器与收发器之间设置光电隔离电路。典型的CAN总线接口电路原理如图1所示。

<center><img src="http://mouser.eetrend.com/files/2017-10/wen_zhang_/100008364-27967-e1.j…; alt=“” width="600"></center><center><i>图1 典型的CAN总线接口电路原理图</i></center>

<strong>1 接口电路设计中的关键问题</strong>