目录
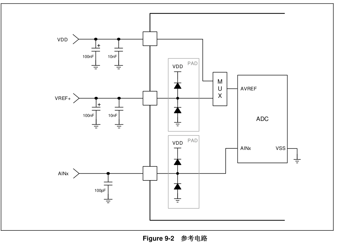
1. ADC概述
2. 例程分析
轮询、单次转换模式4
轮询、连续转换模式
中断、单次转换模式
中断、连续转换模式
3. 测评总结
1. ADC概述





2. 例程分析
轮询、单次转换模式




轮询、连续转换模式



测试环境(面包板存在内阻,电源电压衰减至4.17V)

采样通道:PA01-AN0
采样值:2079
实测电压:1.03V
根据实测电压反推ADC理论采样值为1.03/4.17*4096 = 1011,与实际相差较大,目前未查找出原因。

采样通道:PA03-AN1
采样值:1550
实测电压:1.558V
根据实测电压反推ADC理论采样值为1.558/4.17*4096 = 1530,与实际采样值接近,符合预期。

采样通道:PB00-AN2
采样值:2367
实测电压:2.384V
根据实测电压反推ADC理论采样值为2.384/4.17*4096 = 2341,与实际采样值接近,符合预期。
中断、单次转换模式

ADC的中断触发源
该模式和轮询大体一致,区别在于设置上图红框中的tAdcConfig.wInt = ADC_INTSRC_SEQ0 | ADC_INTSRC_SEQ1 |ADC_INTSRC_SEQ2;中断、连续转换模式
同上中断、单次转换模式,只需把byConvMode 改成 ADC_CONV_CONTINU即可。
3. 测评总结
本期测评为ADC,通过用户手册学习了模块的硬件结构和软件的编程方法。在列举的四种模式的demo中,对轮询、连续采样模式作了细致测评。
经测试,连续采样时第一个通道存在采样不准确的现象,在尝试从多个方面多次修改程序后依然未解决该问题。