跳转到主要内容
cathy 提交于

模拟电路设计师在设计放大器时,为了使其稳定,煞费苦心。然而在真实世界中,总是有很多情况引起放大器振荡——
不同类型的负载可能使放大器振鸣;
设计不当的反馈网络可能引起不稳定性
电源旁路不够充分也可能引起问题
输入和输出作为单端口系统也还可能自振荡;
……
为了解决这些问题,今天我们将同大家共同探讨振荡的常见原因以及补救方法。

<strong>基础知识</strong>

图 1a 显示了一个非轨至轨放大器的方框图。输入控制 gm 方框,gm 方框驱动增益节点,并在输出端得到缓冲。补偿电容器 Cc 是主要的频率响应组件。Cc 的返回引脚应该接地,如果有这样一个引脚的话;但是运算放大器传统上不接地,电容器电流会返回一个或两个电源。图 1b 是最简单的轨至轨输出放大器的方框图。输入方框 gm 的输出电流通过“电流耦合器”发送,这将驱动电流分成两部分,提供给输出晶体管。频率响应由两个 Cc/2s 决定,二者实际上是并联的。

<center><img src="http://mouser.eetrend.com/files/2018-02/wen_zhang_/100010337-35791-d1.j…; alt=“图1a:典型非轨至轨运算放大器拓扑” width="600"></center><center><i>图1a:典型非轨至轨运算放大器拓扑</i></center>

<center><img src="http://mouser.eetrend.com/files/2018-02/wen_zhang_/100010337-35792-d2.j…; alt=“图1b:典型轨至轨运算放大器拓扑” width="600"></center><center><i>图1b:典型轨至轨运算放大器拓扑</i></center>

以上两种拓扑代表了绝大多数使用外部反馈的运算放大器。图 1c 显示了我们的理想放大器的频率响应,尽管两个电路的电气原理不同,但行为表现却类似。由 gm 和 Cc 形成的单极点补偿提供 GBF = gm/(2πCc) 的单位增益带宽积频率。在 GBF/Avol 附近,这些放大器的相位滞后从 –180° 降至 –270°,其中 Avol 是放大器开环 DC 增益。当频率远高于这个低频率时,相位就一直停在 –270° 上。这就是为人熟知的“主极点补偿”,其中 Cc 极点主导频率响应,隐藏了有源电路的各种频率限制。

<center><img src="http://mouser.eetrend.com/files/2018-02/wen_zhang_/100010337-35793-d3.j…; alt=“图1c:理想化的运算放大器频率响应” width="600"></center><center><i>图1c:理想化的运算放大器频率响应</i></center>

图 2 显示了 LTC6268 放大器随频率变化的开环增益和相位响应。LTC6268是一款小巧的小型低噪声 500MHz 放大器,具轨至轨输出和仅 3fA 偏置电流,可以作为一个很好的例子来说明真实放大器的行为表现。主极点补偿的 –90° 相位滞后约从 0.1MHz 开始,在 8MHz 左右达到 –270°,超过 30MHz 时则下移超过 –270°。实际上,除了由于额外增益级和输出级所引起的基本主导补偿滞后之外,所有的放大器都具有高频相位滞后。通常,额外相位滞后的起点在 GBF/10 左右。

<center><img src="http://mouser.eetrend.com/files/2018-02/wen_zhang_/100010337-35794-d4.j…; alt=“图2:LTC6268的增益和相位随频率的变化” width="600"></center><center><i>图2:LTC6268的增益和相位随频率的变化</i></center>

反馈的稳定性是一个绕环路增益和相位的问题,或者,Avol 乘以反馈系数,简言之就是环路增益。如果我们以单位增益配置方式连接 LTC6268,那么输出电压 100% 反馈回来。在非常低的频率上,输出是“–”输入的负值,或相位滞后 –180°。补偿通过放大器又增加了 -90° 滞后,从“–”输入到输出引入 –270° 滞后。当环路相位滞后增大到 ±360° 或其倍数时,就会发生振荡,而且环路增益至少是 1V/V 或 0dB。相位裕度是衡量当增益为 1V/V 或 0dB 时相位滞后与 360° 相差多少。图 2 显示,在 130MHz 时相位裕度约为 70°(10pF 红色曲线)。这是一个非常健康的数字,相位裕度低至大约 35° 都是可行的。

一个不太常提及的话题是增益裕度,尽管这是个同样重要的参数。当相位裕度在一些较高的频率上降低至零时,如果增益至少为 1V/V 或 0dB,放大器就会振荡。如图 2 所示,当相位降至 0° (或 360° 的倍数,或如图中所示为 –180°) 时,增益在 1GHz 左右约为 –24dB。这是非常低的增益,在这种频率上不会发生振荡。实际上,人们希望增益裕度至少为 4dB。

<strong>去补偿型放大器</strong>

虽然 LTC6268 在单位增益条件下是相当稳定的,但是有少量故意不稳定的运放。通过把放大器补偿设计为仅在较高闭环增益下保持稳定,设计折衷能够提供比单位增益补偿方案更高的转换速率、更宽的 GBF、和更低的输入噪声。图 3 示出了 LTC6230-10 的开环增益和相位。该放大器打算在数值为 10 或更大的反馈增益条件下使用,因此反馈网将至少使输出衰减 10 倍。通过这个反馈网络,我们可以找到开环增益为 10V/V 或 20dB 时的频率,并发现在 50MHz (±5V 电源) 时相位裕度为 58°。单位增益时,相位裕度仅约 0°,放大器会振荡。

<center><img src="http://mouser.eetrend.com/files/2018-02/wen_zhang_/100010337-35795-d5.j…; alt=“图3:LT6230-10的增益和相位随频率的变化” width="600"></center><center><i>图3:LT6230-10的增益和相位随频率的变化</i></center>

一个观察结果是,当提供比最小稳定增益大的闭环增益时,所有放大器都会更稳定。即使 1.5 的增益也会使单位增益可稳定的放大器稳定得多。

<strong>反馈网络</strong>

谈到振荡,反馈网络本身可也能引起振荡。请注意,在图 4 中,我们放上了一个与反馈分压器并联的寄生电容。这是不可避免的,电路板上每个组件的每个端子到地都有约 0.5pF 寄生电容,还有走线的寄生电容。

<center><img src="http://mouser.eetrend.com/files/2018-02/wen_zhang_/100010337-35796-d6.j…; alt=“图4:寄生电容加载到反馈网络上” ></center><center><i>图4:寄生电容加载到反馈网络上</i></center>

实际上,节点的最小电容为 2pF,每英寸走线也有约 2pF 电容。累积寄生电容很容易达到 5pF。考虑提供 +2 增益的 LTC6268。为了降低功率,我们将 Rf 和 Rg 的值设定为相当高的 10kΩ。Cpar = 4pF 时,反馈网络在1/(2π*Rf||Rg*Cpar) 或 8MHz 上有一个极点。利用反馈网络的相位滞后为 –atan(f/8MHz) 这个事实,我们可以估计出,在 35MHz 左右,环路将有 360° 的相位滞后,这时放大器的相位滞后为 –261°,反馈网络滞后 –79°。在这一相位和频率上,放大器仍有 22dB 增益,同时分压器增益为

<center><img src="http://mouser.eetrend.com/files/2018-02/wen_zhang_/100010337-35797-d7.p…; alt=“” ></center>

在 0° 相位上,放大器的 22dB 乘以反馈分压器的 –19dB 产生 +3dB 环路增益,电路振荡。为了在存在寄生电容的情况下正常运行,我们必须将反馈电阻器的值调小,这样反馈极点才能远远超过环路的单位增益频率。极点与 GBF 之比至少为 6 倍才行。

运算放大器输入端本身可能也有相当大的电容,与 Cpar 一样。尤其是,低噪声和低 Vos 放大器有大型输入晶体管,可能比其他类型的放大器有更大的输入电容,而输入电容加载到了放大器反馈网络上。我们需要查阅数据表,以了解将有多大的电容与 Cpar 并联。幸运的是,LT6268 仅有 0.45pF 电容,对这样一个低噪声放大器而言,这个电容值已经非常低了。可用 ADI 免费提供的、运行于 LTspice® 上的宏模型模拟有寄生电容的电路。

图 5 显示了提高分压器电容容限的方法。
<center><img src="http://mouser.eetrend.com/files/2018-02/wen_zhang_/100010337-35798-d8.j…; alt=“图5:降低Cpar影响的方法” width="600"></center><center><i>图5:降低Cpar影响的方法</i></center>

●图 5a 显示了一款非负输出放大器配置,增加了 Rin。假定 Vin 是低阻抗源 (&lt;&lt;Rin ),Rin 将有效衰减反馈信号,而不会改变闭环增益。Rin 还将降低分压器的阻抗,提高反馈极点频率,有望使该频率远远超过 GBF。Rin 减小了绕环路带宽,放大了输入失调和噪声。

●图 5b 显示了一种负输出配置。Rg 仍然执行环路衰减而不改变闭环增益。在这种情况下,输入阻抗不受“Rg”干扰,但噪声、失调和带宽参数会恶化。

●图 5c 示出了在同相放大器中补偿 Cpar 的优选方法。如果我们设定 Cf* Rf = Cpar * Rg,则我们拥有了一个“补偿衰减器”,从而使反馈分压器现在于所有频率下都具有相同的衰减,并且解决了 Cpar 问题。产品中的失配将在放大器的通带中引起“凸块”,和在响应曲线中引起“搁板”(此时,低频响应是平坦的,但是在 f = 1/2 * Cpar * Rg 附近变至另一个平直线段)。图 5d 示出了用于负输出放大器的等效 Cpar 补偿。必需对频率响应进行分析以找到一个正确的 Cf,而放大器的带宽即为该分析工作的一部分。

这里依次列举一些有关电流反馈放大器 (CFA) 的评论。如果图 5a 中的放大器是一个 CFA,则“Rin”对于更改频率响应所起的作用甚微,因为负输入是非常低的阻抗并主动地拷贝正输入。噪声指标将略有劣化,而且额外的负输入偏置电流实际上将以 Vos/Rin 的形式出现。同样,就频率响应而言,图 5b 中的电路未被“Rg”所改变。反相输入并不仅仅是一个虚拟地,它是一个真正的接地低阻抗,而且已经容许了 Cpar (仅限负输出模式!)。DC 误差类似于图 5a 中所示的情形。图 5c 和 5d 对于电压输入运放可能是优选方案,但是 CFA 完全不能容许一个没有振荡的直接反馈电容器。

<strong>负载问题</strong>

就像反馈电容可能损害相位裕度一样,负载电容也能起到同样的作用。图 6 显示在几种增益设定值情况下,LTC6268 输出阻抗随频率的变化。请注意,单位增益输出阻抗低于较高增益时的输出阻抗。全反馈使开环增益能够降低放大器的固有输出阻抗。因此图 6 中,增益为 10 时的输出阻抗一般是单位增益时输出阻抗的 10 倍。由于反馈衰减器降低了环路增益,绕环路增益为 1/10,否则就会降低闭环输出阻抗。开环输出阻抗约为 30,这一点在增益为 100 这条曲线的高频平坦区域很明显。在这个区域,从增益带宽频率/100 左右到增益带宽频率,没有足够的环路增益来降低开环输出阻抗。

<center><img src="http://mouser.eetrend.com/files/2018-02/wen_zhang_/100010337-35799-d9.j…; alt=“图6:在3种增益情况下,LTC6268输出阻抗随频率的变化” width="600"></center><center><i>图6:在3种增益情况下,LTC6268输出阻抗随频率的变化</i></center>

电容器负载会引起开环输出阻抗相位滞后和幅度衰减。例如,一个 50pF 负载和我们的 LTC6268 30 输出阻抗形成了另一个位于 106MHz 的极点,输出在此具有一个 –45° 相位滞后和 –3dB 衰减。在该频率,放大器具有一个 –295° 相位和 10dB 增益。假设采用的是单位增益反馈,我们并未完全实现振荡,因为相位未使之至 ±360° (在 106MHz)。不过,在 150MHz,放大器具有 305° 相位滞后和 5dB 增益。输出极点具有一个相位

<center>–atan(150MHz/106MHz) = –55°</center>

和一个增益

<center><img src="http://mouser.eetrend.com/files/2018-02/wen_zhang_/100010337-35800-d10…; alt=“” ></center>

循环地倍增增益,我们获得 360° 相位和 +0.2dB 增益,又是一个振荡器。50pF 似乎是将强制 LTC6268 产生振荡的最小负载电容。

防止负载电容引起振荡的最常见方式是,在反馈连接之后,简单地给电容串联一个小阻值的电阻器。10Ω 至 50Ω 的阻值将限制容性负载可能引起的相位滞后,并在速度非常高的时候,隔离放大器和低容性阻抗。缺点包括随负载电阻特性而变化的 DC 和低频误差、容性负载频率响应受到限制、以及如果负载电容在电压变化时不恒定所导致的信号失真。

提高放大器的闭环增益,常常可以防止负载电容引起的振荡。以较高的闭环增益运行放大器意味着,在环路相位为 ±360° 的频率上,反馈衰减器也衰减环路增益。例如,如果我们使用 LTC6268 时,其闭环增益为 +10,那么我们会看到,放大器在 40MHz 时有 10V/V 或 20dB 增益,相位滞后 285°。要激起振荡,就需要一个输出极点,导致额外的 75° 滞后。通过 –75° = –atan(40MHz/Fpole) → Fpole = 10.6MHz,我们可以求出输出极点。这个极点频率来自 500pF 负载电容和大小为 30 的输出阻抗。输出极点增益为

<center><img src="http://mouser.eetrend.com/files/2018-02/wen_zhang_/100010337-35801-d11…; alt=“” ></center>

由于未加载的开环增益为 10,所以我们得到,振荡频率上的绕环路增益为 0.26,因此这一次我们不会产生振荡,至少不会产生由一个简单的输出极点引起的振荡。这样,通过提高闭环增益,我们将负载电容容限从 50pF 提高到了 500pF。

另外,无端接的传输线也是非常糟糕的负载,因为它们会带来随频率而重复的“失控式”阻抗和相位变化 (见图 7 中一根无端接 9 英尺电缆的阻抗)。

<center><img src="http://mouser.eetrend.com/files/2018-02/wen_zhang_/100010337-35802-d12…; alt=“图7:未端接同轴电缆的阻抗和相位” width="600"></center><center><i>图7:未端接同轴电缆的阻抗和相位</i></center>

如果您的放大器能够在某种低频谐振条件下安全地驱动电缆,那么它很可能在某个较高的频率振荡,这是因为其自己的相位裕度减少了。如果电缆必须是无端接的,则一个与输出端相串联的“背匹配”(back-match) 电阻器能够隔离电缆的极端阻抗变化。此外,即使来自电缆未端接端的瞬态反射正好反冲回放大器,如果向后匹配电阻器的阻值与电缆特性阻抗相匹配,那么该电阻器也能恰当地吸收这种能量。如果向后匹配电阻器与电缆阻抗不匹配,那么有些能量就会从放大器和端子反射,一路回到未端接端。当能量到达该端时,再次迅速反射回放大器,结果,就有了一系列来回跳动的脉冲,但每次都有衰减。

图 8 显示了一个更完整的输出阻抗模型。ROUT 项与我们在 LTC6268 中讨论过的一样,也是 30Ω,这里又增加了一个 Lout 项。这是一个物理电感和电子等效电感的组合。物理封装、接合线和外部电感加起来为 5nH 至 15nH,封装越小,这个数值就越小。

<center><img src="http://mouser.eetrend.com/files/2018-02/wen_zhang_/100010337-35803-d13…; alt=“图8:放大器输出阻抗的电感性组件” width="600"></center><center><i>图8:放大器输出阻抗的电感性组件</i></center>

此外,任何放大器都有 20nH 至 70nH 的电生电感,尤其是双极型器件。器件的有限 Ft 将输出晶体管的寄生基极电阻变成电感。危害是,Lout 与 CL 可能相互作用,形成一个串联谐振电路,那么同样的问题又来了,如果环路中没有更大的相位滞后,串联谐振电路的阻抗就可能降至 Rout 无法驱动的水平,从而可能产生振荡。例如,设定 Lout = 60nH 和 CL = 50pF。谐振频率

<center><img src="http://mouser.eetrend.com/files/2018-02/wen_zhang_/100010337-35804-d14…; alt=“” ></center>

刚好位于 LTC6268 通带内。实际上,这个串联谐振电路在谐振时加载到了输出端,严重改变了谐振频率附近的环路相位。不幸的是,Lout 在放大器的数据表中并不提及,但有时可以在开环输出阻抗图上看到它的影响。总之,对带宽小于 50MHz 左右的放大器而言,这种影响并不重要。

一种解决方案如图 9 所示。Rsnub 和 Csnub 形成了所谓的“减震器”,其目的是降低谐振电路的 Q 值,这样谐振电路就不会在放大器输出端加上很低的谐振阻抗。Rsnub 的值通常估定为谐振时 CL 的电抗 (本例中为 -j35Ω),以将输出谐振电路的 Q 值降至 1 左右。调整 Csnub 的大小,以将 Rsnub 完全插入输出谐振频率处,即 Csnub 的电抗 &lt;&lt;Cl。Csnub = 10 * CL 是切合实际的。Csnub 在中频和低频、尤其在 DC 时卸载放大器。如果 Csnub 很大,那么在中频或低频时,Rsnub 就会给放大器加上很重的负载,增益准确度、闭环带宽和失真就会受到损害。然而,经过一点微调,减震器对控制电抗性负载常常是有用的,但是减震器必须通过实验调整。

<center><img src="http://mouser.eetrend.com/files/2018-02/wen_zhang_/100010337-35805-d15…; alt=“图9:使用一个输出减震器” width="600"></center><center><i>图9:使用一个输出减震器</i></center>

电流反馈放大器的负输入实际上是一个缓冲器输出,也将展现图 8 所示的一系列特点。因此,该输入就像一个输出一样,可能靠着 Cpar 产生自振荡。Cpar 和任何有关的电感都必须最大限度减小。不幸的是,减震器在负输入端会随着频率变化改变闭环增益,因此不实用。

<strong>奇怪的阻抗</strong>

很多放大器在高频时输入阻抗都有点反常。有两个串联输入晶体管的放大器最是如此,如达林顿 (Darlington) 配置。很多放大器在输入端都有 npn/pnp 晶体管对,其行为表现随频率的变化与达林顿配置类似。输入阻抗的实数部分在有些频率 (一般远高于 GBF) 上会变成负的。电感性源阻抗会与输入和电路板电容谐振,负的实数分量可能激起振荡。当用未端接电缆驱动时,这还有可能导致在很多重复频率上的振荡。如果输入端不可避免地使用长的电感性导线,那么可用几个串联的、可以吸收能量的电阻器断开导线,或者可以在放大器输入引线上安装一个阻抗为中等大小的减震器 (约 300Ω)。

<strong>电源</strong>

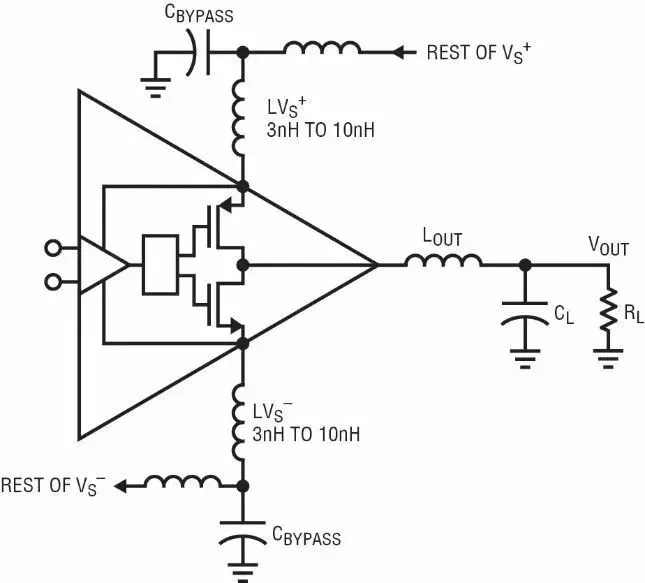
最后一个需要考虑的振荡源是电源旁路。图 10 显示了输出电路的一部分。LVS+ 和 LVS– 是不可避免的封装、IC 接合线、旁路电容器的物理长度 (像任何导体一样也是电感性的) 以及电路板走线的串联电感。还包括将局部旁路组件连接到电源总线其余部分 (如果不是电源平面) 的外部电感。尽管 3nH 至 10nH 看起来似乎不大,但是在 200MHz 时,就是 3.8 至 j12Ω。如果输出晶体管传导大的高频输出电流,那么在电源电感两端会存在压降。

<center><img src="http://mouser.eetrend.com/files/2018-02/wen_zhang_/100010337-35806-d16…; alt=“图10:电源旁路细节” width="600"></center><center><i>图10:电源旁路细节</i></center>

放大器的其余部分需要无噪声电源,因为这些部分不能随着频率变化抑制电源噪声。在图 11 中我们可以看到 LTC6268 随频率变化的电源抑制比 (PSRR)。在所有运算放大器中,因为没有接地引脚,所以补偿电容器都连接到电源,会将电源噪声耦合到放大器中,gm 必须抵消这种噪声。由于补偿,PSRR 随着 1/f 降低,而且过了 130MHz 后,电源抑制实际上在变大。在 200MHz 时,因为 PSRR 的增大,输出电流可能干扰 LVs 电感器内部的电源电压,通过 PSRR 的放大,干扰变成很强的放大器信号,驱动输出电流、产生内部电源信号等,导致放大器振荡。这就是所有放大器的电源都必须用电感很小的走线和组件精心旁路的原因。此外,电源旁路电容器必须比任何负载电容都大得多。

<center><img src="http://mouser.eetrend.com/files/2018-02/wen_zhang_/100010337-35807-d17…; alt=“图11:LTC6268随频率变化的电源抑制” width="600"></center><center><i>图11:LTC6268随频率变化的电源抑制</i></center>

如果我们考虑 500MHz 左右的频率,那么 3nH 至 10nH 就变成 j9.4Ω 至 j31.4Ω 了。这已经足够输出晶体管靠其电感和 IC 组件电容产生自振荡了,尤其是在输出电流较大 (晶体管 gm 和带宽增大) 时。因为用如今的半导体制造工艺生产的晶体管带宽很大,所以需要特别注意,至少在大输出电流时。

<strong>结 论</strong>

总之,设计师需要考虑与每个运算放大器端子有关的寄生电容和电感以及负载的性质。放大器被设计成在标称环境中是稳定的,但是每种应用都需要针对其自身的分析。

本文转载自:<a href="http://mp.weixin.qq.com/s/1DxCpkSGKZIiY_LgqoGfDw">亚德诺半导体</a&gt;
转载地址:http://mp.weixin.qq.com/s/1DxCpkSGKZIiY_LgqoGfDw
声明:本文为转载文章,转载此文目的在于传递更多信息,版权归原作者所有,如涉及侵权,请联系小编邮箱:cathy@eetrend.com 进行处理。