跳转到主要内容

Type-C端口水汽检测(LPD)技术介绍

judy 提交于
在现代电子设备中,USB Type-C 接口因其具有高带宽、高功率特性且支持反向插入,成为应用最广泛的标准。然而,随着设备日益趋向小型化、充电功率和功能多样化,接口可靠性也面临着更严峻的挑战,尤其是在日常生活中 Type-C 端口经常会暴露在潮湿或高温环境中,水汽或生活用水渗入接口可能引发一系列问题,从充电不稳定到设备短路,甚至导致设备损坏。如何有效检测和防止水汽侵入成为提升 USB Type-C 接口可靠性的重要课题。本文将探讨针对 USB Type-C 接口的水汽检测技术,分析其工作原理、实现方式及艾为的对应产品。

为了应对这一挑战,USB Type-C 2.4协议引入了 LPD(Liquid Presence Detection)的概念,旨在通过对接口寄生的额外漏电路径检测和防护来确保用电设备的稳定性和安全性,其一般有以下几种实现思路:
电压/电流监测
在接口的电源引脚和地线之间,以及数据传输线之间, LPD 系统会持续监测电压和电流的变化。如果出现异常的电流流动或电压偏差,可能表明存在因水汽入侵产生的等效漏电路径。
阻抗、容抗分析
除了电压和电流的监测,LPD 技术还可以通过阻抗分析来判断接口的电气状态。湿气或水分渗透到接口的内部可能导致某些电气通路的阻抗、容抗变化,LPD 能够通过精准的阻抗测量来检测这种变化。

下图为一个典型的水汽入侵等效示意电路:

图1  Type-C 端口水汽入侵等效示意图.png

图1  Type-C 端口水汽入侵等效示意图

其对应的 VBUS 及 CC pin 波形如下所示:
图2 Type-C 端口水汽入侵实测波形图.png

图2  Type-C 端口水汽入侵实测波形图

据此波形分析并设计LPD机制

1、当 CC 处于 toggle 状态时,CC pin 电平在0到 VDD 电压不断反转,如果 CC 通路存在水汽会导致微短路,这时候CC内部电阻加上微短路电阻和 Vbus 上的电容形成 RC 低通滤波器,将过滤 CC 上升沿和下降沿的高频分量,促使 CC 端的波形发生趋缓变化。
2、在非电平主动反转过程中,如果电压处于中间电位会触发 CC toggles 中断。
3、基于此,可以用 timer 来记录间隔单位时间内(比如2s)toggles 中断是否到来,若到来计数器加一,若没有则清零。如果计数器加到50次,则认为触发水汽预警,这时将 CC 端设为纯 SNK 端口,并上报水汽事件给 AP 侧。

4、AP 侧可以重启 CC 端口 DRP 功能。

这也是艾为的第一代 PD PHY – AW35615CSR 所采用的 LPD 检测方案,该芯片累计出货近亿颗,并且以其优异的性能进入MTK、展讯、ASR 等多家公司的官方参考设计方案。

在此基础之上,艾为不断追求 LPD 检测精度及灵敏度,并推出第二代 PD PHY 方案,内部集成拥有专利保护的硬件水汽检测电路,其原理将结合下图解释:

图3 CC PIN Toggle 示意图.png

图3  CC PIN Toggle 示意图

图4 水汽入侵后 CC pin 波形分析模型图.png

图4  水汽入侵后 CC pin 波形分析模型图

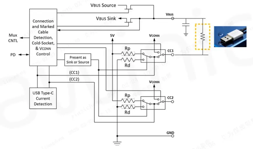
可以看到,在水汽入侵之后,由于寄生低通滤波器的存在,CC 端口电平的上升沿将变得异常缓慢,通过设置目标 CC VOL 电平及到达目标电平所需时间等参数,即可实现对水汽入侵检测灵敏度的灵活控制。基于此技术的艾为第二代 PD PHY 产品 AW35615PFCR 典型应用图如下所示:
图5 AW35615PFCR 典型应用框图.png
图5  AW35615PFCR 典型应用框图

其主要参数为:
  • 支持 USB PD 3.1  28V EPR
  • 更优秀的眼图
  • CC 引脚最高耐压值:32V
  • 自家通过 CTS 认证的完整 PD 协议栈实现
  • 取消 VCONN 引脚,layout 更方便 
  • 支持1.2V、1.8V IIC通信
  • 支持死电池模式,未通电时作为 SNK
  • 内置专利保护的 LPD 硬件算法
  • 支持 VBUS 检测与放电控制功能,可以避免 VBUS 电腐蚀老化损耗
  • 支持 Wake 低功耗检测模式
相信通过上文对 LPD 技术的详细阐述,大家对其工作原理、实现方式以及在保障设备稳定性方面的重要作用,都有了较为深刻的认识。艾为凭借在相关领域的深厚技术积累,精心准备了一系列丰富且专业的端口保护及协议类解决方案,能够充分满足不同应用场景下的多样化适配需求。

文章来源:艾为之家