作者:谭长裕,安世半导体IC解决方案事业部系统及应用管理首席应用工程师
随着消费者追求极致的平板视觉体验,目前市场上最新一代的平板电脑LCD屏幕的尺寸、分辨率和刷新率的规格都越来越高,这些变化使得设计LCD偏压供电电路的面临越来越大的挑战。
以下是平板电脑不同分辨率下对LCD偏压IC平均电流和峰值电流输出能力的要求。我们可以看到在3K LCD屏幕对偏压IC的平均电流是220mA,峰值电流更是高达恐怖的450mA。

我们以安世公司出品的NEX10001为例,来看最新一代的偏压芯片如何应对高清LCD屏幕的供电挑战。
如何应对更大的平均电流
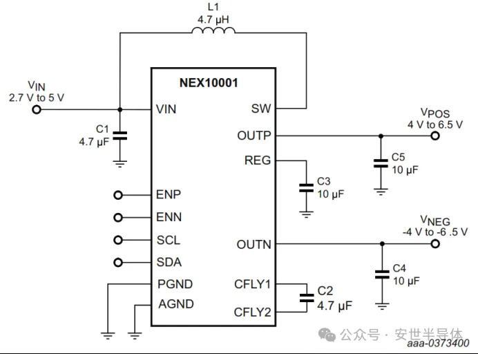
下图是平板电脑LCD屏幕系统框图。NEX10001 PMIC芯片需要提供合适的正负电压VPOS和VNEG给显示驱动芯片(DDIC)供电。DDIC把主机通过MIPI传送来的显示信息处理后分别控制下级的驱动模块最终实现平板电脑LCD画面显示。更高的分辨率可能要用到多颗DDIC级联来驱动更多显示像素,这考验着偏压芯片的供电能力和转换效率。NEX10001内部使用的低至100毫欧的功率管,在轻载模式下可以做到大于85%效率,即使在满载220mA下芯片依然可以保持82%的效率。


如何应对更大的瞬态电流
高清LCD屏幕模组的负载电流会呈现极大的瞬态变化,峰值电流更是高达恐怖的450mA。NEX10001通过内部可调的headroom和配置合适的输出电容,实现了优秀的动态响应结果。
2.1内部可调的headroom
NEX10001的Boost升压输出电压VREG是可以根据输出电压值自动调节的。Headroom电压指VREG与VPOS或VNEG的差值电压,如以下公式。NEX10001默认的headroom电压值为500mV。芯片可以通过上电赋值0x03寄存器的Bit5和Bit4位来改变headroom的电压。更高的headroom电压可以让输出的动态性能更高。


2.2 输入输出电容选择
高清LCD屏幕模组的瞬态抽载电流虽然很高但其脉冲时间却很短,一般在5us以内。通过适当的增加输出电容值,可以让负载瞬态峰值电流由输出电容短暂提供,避免NEX10001触发限流保护。下图是高清平板电脑中NEX10001的应用波型,可以看到VNEG的瞬态负载脉冲电流为350mA。在VNEG适当增加10uf电容后,经由NEX10001的VNEG负载脉冲电流减少为119mA。

VNEG 瞬态峰值电流值350mA

VNEG输出电容增加10uF, 瞬态峰值电流值119mA
2.3 优秀的动态响应结果
下图是NEX10001的Headroom配置在600mV, C_REG选用22uF, C_OUTN选用10uF和22uF并联的瞬态峰值电流动态测试结果。根据测试结果我们可以发现,NEX10001 在380mA / 420mA / 450mA 三种瞬态峰值负载电流下正端和负端的纹波电压都在300mV(<5%输出电压)以内。 NEX10001能够很好满足高清 LCD屏幕的大电流驱动需求并能有效把输出纹波压制在理想范围内。

结语
综上所述,Nexperia(安世半导体)的LCD电源管理芯片的NEX10001系列具有效率高,输出电流能力强等特点,可以适配最新一代的平板电脑LCD高清屏幕。









