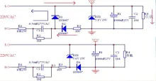
干货 | 最全的分析阻容降压电路及应用 cathy / 周二, 5 六月 2018 - 13:53 <strong>一、阻容降压的基本概念</strong> <strong>1、什么是阻容降压?</strong> 阻容降压是一种利用电容在一定频率的交流信号下产生的容抗来限制最大工作电流的电路。 电容器实际上起到一个限制电流和动态分配电容器和负载两端电压的角色。 <strong>2、阻容降压电路由哪几部分组成?</strong> 阻容降压电路由降压模块、整流模块、稳压模块和滤波模块组成。 <center><img src="http://mouser.eetrend.com/files/2018-06/wen_zhang_/100011853-42004-1.jp…; alt=“” width="600"></center> <strong>3、阻容降压基本设计要素</strong> 阅读更多 关于 干货 | 最全的分析阻容降压电路及应用登录 发表评论
【经典】全面分析阻容降压电路及应用! cathy / 周三, 21 三月 2018 - 14:54 <strong>一 阻容降压的基本概念</strong> <strong>1、什么是阻容降压?</strong> 阻容降压是一种利用电容在一定频率的交流信号下产生的容抗来限制最大工作电流的电路。 电容器实际上起到一个限制电流和动态分配电容器和负载两端电压的角色。 <strong>2、阻容降压电路由哪几部分组成?</strong> 阻容降压电路由降压模块、整流模块、稳压模块和滤波模块组成。 <center><img src="http://mouser.eetrend.com/files/2018-03/wen_zhang_/100010766-37747-1.jp…; alt=“” width="600"></center> <strong>3、阻容降压基本设计要素</strong> 阅读更多 关于 【经典】全面分析阻容降压电路及应用!登录 发表评论