跳转到主要内容

EMC

EMC代表电磁兼容性(Electromagnetic Compatibility),是一个电子工程领域的重要概念。它涉及到电子设备和系统在电磁环境中的相互影响和互操作性,以确保设备不会干扰彼此,也不会受到外部电磁干扰的影响。

村田深圳EMC-LAB正式开业 EMC测试服务预约现已开启

winniewei 提交于

2021年1月,为了更好地服务粤港澳大湾区的企业客户,助力客户推进技术升级和加速投放市场的步伐,村田电子贸易(深圳)有限公司(以下简称“村田”)凭借多年以来累积的EMC测试服务经验和深厚的技术成果,在深圳投入建设的EMC-LAB(电磁兼容实验中心-LAB)正式开始运行,并已开启预约。

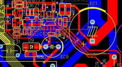
从22个方向全方位讲电源PCB布板与EMC的关系

cathy 提交于

说起开关电源的难点问题,PCB布板问题不算很大难点,但若是要布出一个精良PCB板一定是开关电源的难点之一(PCB设计不好,可能会导致无论怎么调试参数都调试布出来的情况,这么说并非危言耸听)原因是PCB布板时考虑的因素还是很多的,如:电气性能,工艺路线,安规要求,EMC影响等等;考虑的因素之中电气是最基本的,但是EMC又是最难摸透的,很多项目的进展瓶颈就在于EMC问题,下面给大家分享下PCB布

不可不知的28条EMC术语

cathy 提交于

1、电磁兼容(EMC):可使电气装置或系统在共同的电磁环境条件下, 既不受电磁环境的影响,也不会给环境造成这种影响。

2、半电波暗室(Semi-anechoic Chamber):除地面安装反射接地平板外,其余内表面均安装吸波材料的屏蔽室。

3、电磁干扰(EMI):骚扰引起的设备、传输通道或系统性能的下降;

DEKRA德凯合肥EMC/RF实验室正式启动

winniewei 提交于

11月18日,DEKRA德凯合肥EMC/RF实验室盛大开幕。作为DEKRA德凯长期的战略合作伙伴,合肥联宝科技研发总经理袁康先生、合肥联宝科技综合运营管理部总经理张继伟先生和合肥联宝科技研发/边缘计算开发部总监王再跃先生出席本次活动。同时出席本次活动的还有DEKRA德凯东亚及南亚区高级副总裁林一墨博士和DEKRA德凯苏州实验室总经理冯剑波先生。合作双方共同见证了这一重要的历史时刻。

学习EMC,电路工程师必须要懂的10大经典问题

cathy 提交于

学习接触一门新的技术,总会遇到各种各样的问题,学习EMC也不例外。EMC(电磁兼容)包括EMS(电磁敏感度)和EMI(电磁干扰)两部分,通常我们所说的解决EMC问题,其实就是解决电子设备对外辐射干扰,或者如何防止设备、电子元件被外界电磁波干扰的问题。

PCB设计之EMC 47原则

cathy 提交于

差模电流和共模电流

辐射产生:电流导致辐射,而非电压,静态电荷产生静电场,恒定电流产生磁场,时变电流既产生电场又产生磁场。任何电路中存在共模电流和差模电流,差模信号携带数据或有用信号,共模信号是差模模式的负面效果。

43个EMC专业术语汇总,你都掌握了吗?

cathy 提交于

EMC电磁兼容作为专业的领域,有很多专业术语,傻傻分不清楚,我整理了43个, 废话不多说,直接进入正题。

1、电磁兼容

Electromagnetic Compatibility,EMC,可使电气装置或系统在共同的电磁环境条件下,既不受电磁环境的影响,也不会给环境造成这种影响。