LIN是一种串行通信协议,旨在作为汽车分层网络的最底层,当不需要CAN的所有功能时,LIN可以低成本地实现与传感器和执行器的通信。
UART模块的特性包括:
·全双工异步通信
·标准NRZ格式
·可配置的过采样率(8x 或16x)
·便捷的波特率编程
·自动波特率检测
·可编程的数据字长度(8-bit / 9-bit)
·可编程的数据位排序 MSB / LSB
·可配置的停止位宽度(1 / 2 bits)
·单线半双工通信
·使用DMA连续通信
·单独使能发送和接收功能
·可单独控制的发送和接收的信号极性
·硬件流控和RS-485收发器控制
·通信错误检测
·硬件奇偶校验位生成和检测
·多节点通信
·地址不匹配自动进入mute模式
·Mute模式唤醒
-Idle line检测
-地址匹配检测
·接收管脚的有效边沿(为系统唤醒设置的异步)
·LIN break(间隔场)检测
·间隔场生成
·1,2,4,8,16,32,64,128位长度可配置的idle字符检测
·独立的数据发送和接收FIFO
-接收和发送的标记值可分别独立配置
·Loop模式
·支持寄存器32位、16位和8位的访问

表1 UART信号描述
LIN总线拓扑结构包含一个主机节点和多个从机节点,如下图所示。将应用模块连接到车辆网络,使它们可以用于诊断和服务。

图1 LIN总线拓扑结构
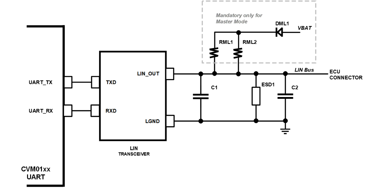
LIN发送器是一个低边MOSFET,具有电流限制和过流关断功能。此外还集成了一个可选择的内部上拉电阻与一个串联二极管,因此在从机的应用中不需要外部上拉元件。而当作为主机使用,必须在VBAT[电池电压]和LIN总线之间连接一个1 kΩ的外部电阻并串联一个二极管。从隐性到显性的下降时间和从显性到隐性的上升时间是可以选择和控制的,以保证通信质量并减少EMC辐射。

图2 LIN接口的电路图
相关阅读:
来源:深圳曦华科技
免责声明:本文为转载文章,转载此文目的在于传递更多信息,版权归原作者所有。本文所用视频、图片、文字如涉及作品版权问题,请联系小编进行处理(联系邮箱:cathy@eetrend.com)。









