作者:Frederik Dostal,电源管理专家
摘要
开关电源存在多种拓扑结构,可将中间电压轨转换为更低电压,为各类应用中的不同负载供电。如果中间电压轨的电压相对较高(如48 V),而输出电压需降至较低水平(如12 V或5 V),那么相较于传统的简单降压稳压器,混合转换器这一新型拓扑能实现更高的功率转换效率。本文将介绍混合转换器的创新之处,以及一款采用µModule®稳压器的实用解决方案。
引言
许多系统中都会用到直流总线电压。这类电压通常为24 V(如工业领域)或48 V(如汽车领域)。现代服务器和数据中心应用也采用48 V,部分场景下会使用52 V。将该直流总线电压转换为12 V或5 V时,可选用多种电压转换器拓扑。如果无需电气隔离,基于降压控制概念的转换方式尤为常见。然而,当降压稳压器将高直流电压(如48 V)转换为低输出电压(如5 V)时,必须以9.6%的低占空比(以48V转5V为例)工作,因此效率仅能达到中等水平。详见图1。

图1.采用48 V直流总线电压的电源架构
对于推挽式或正激式转换器等基于变压器的架构,占空比可通过改变变压器的绕组比进行调整。理论上这种方式能提升转换效率,但变压器本身会产生额外损耗,导致效率提升受限。尤其是在无需电气隔离的应用中,人们更倾向于省去变压器。
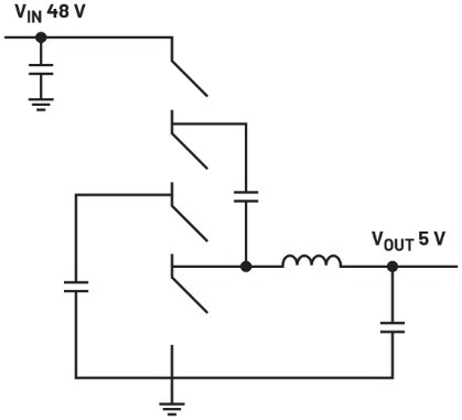
混合转换器正是解决这一问题的有效解决方案。它采用创新的电源转换拓扑,将电荷泵拓扑与降压稳压器相结合。该转换器共使用四个开关:通过电荷泵作用将电源电压减半,再利用下方两个开关与一个电感配合,将减半后的电源电压转换为所需的输出电压。图2展示了混合电压转换器的电路概念,因此混合转换器可视为电荷泵与降压型稳压器的融合产物。

图2.混合转换器的拓扑结构
图2所示电路可通过LTC7821等混合控制器IC搭建。
若需实现非常紧凑的解决方案,LTM4654是不错的选择。该器件属于ADI公司的μModule®系列,可将高达55 V的直流总线电压转换为5 V或12 V等可调低电压,持续输出功率可达300 W。图3为采用高集成度LTM4654的解决方案。该电路只需极少外部元件,在15 A负载电流下将48 V输入电压转换为9 V输出电压时,转换效率可达96.7%。
这款300 W模块的尺寸仅为16 mm × 16 mm,高度为8.96 mm。

图3.电源总线转换器应用中的高集成度μModule稳压器(简化示意图)
除了纯电压转换功能外,该模块还可用作电流源和电流负载。这意味着它支持双向工作模式,助力系统实现高效能量管理。此外,LTM4654还适用于负电压转换场景,比如将+30 V转换为-7 V。其工作原理与降压稳压器的反向降压-升压模式类似。
多个混合转换器还可以并行工作。两个转换器并行工作时,电流处理能力翻倍,功率转换能力也相应提升一倍。
结语
在高效电压转换领域,除了降压转换器及各类变压器方案等广泛应用的常见拓扑外,混合转换器等创新解决方案也具有显著优势。这类新型方案能够提升效率(尤其适用于各类总线转换器),并且占用的印刷电路板空间极小。
作者简介
Frederik Dostal是一名拥有20多年行业经验的电源管理专家。他毕业于德国埃尔兰根大学微电子学专业,并于2001年加入National Semiconductor公司,担任现场应用工程师,帮助客户在项目中实施电源管理解决方案,并积累了丰富经验。在此期间,他还在美国亚利桑那州凤凰城工作了4年,担任应用工程师,负责开关电源产品。他于2009年加入ADI公司,先后担任多个产品线和欧洲技术支持职位,具备广泛的设计和应用知识,目前担任电源管理专家。Frederik在ADI的德国慕尼黑分公司工作。