跳转到主要内容
cathy 提交于

1、一种常用的无源低通滤波电路

<center><img src="http://mouser.eetrend.com/files/2019-06/wen_zhang_/100043630-71959-11.p…; alt=“” width="600"></center>

上图由RC组成的低通滤波电路很常用,在直流信号处理中常常会出现。熟悉RC微积分电路的可知,这不只是RC积分电路,其实积分电路具有低通滤波的功能。

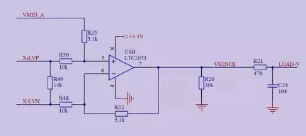
下图电压采集电路中就使用到了该滤波电路。

<center><img src="http://mouser.eetrend.com/files/2019-06/wen_zhang_/100043630-71960-22.p…; alt=“” width="600"></center>

<strong>2、稳压二极管稳压电路</strong>

<center><img src="http://mouser.eetrend.com/files/2019-06/wen_zhang_/100043630-71961-33.p…; alt=“” width="600"></center>

看似简单,其实就一个电阻和一个稳压二极管,但对初学者来说并不容易。不是随便选择满足稳压要求的二极管再配个电阻就可以,电阻R的大小选多少合适?这是要根据稳压管的正常工作电流范围以及电压负载的大小进行匹配的。

最好了解稳压二极管的U-I曲线图以及整个稳压过程。

<strong>3、电压比较器电路</strong>

<center><img src="http://mouser.eetrend.com/files/2019-06/wen_zhang_/100043630-71962-44.p…; alt=“” width="600"></center>

如上图,电压比较器的原理是这样的,当V1>V2时,输出为低电平(GND)。

<strong>4、运算放大电路</strong>

<center><img src="http://mouser.eetrend.com/files/2019-06/wen_zhang_/100043630-71963-55.p…; alt=“” width="600"></center>

上图为同相运放电路原理,输出公式为:VO=VI×(1+R2/R1)

<center><img src="http://mouser.eetrend.com/files/2019-06/wen_zhang_/100043630-71964-66.p…; alt=“” width="600"></center>

上图为反向输入运放原理,输出公式为:VO=-VI×(R2/R1)。

要学会运用运放正负输入端"虚断"与"虚短"的原理,进行推算。

● 虚短指在理想情况下,两个输入端的电位相等,就好像两个输入端短接在一起,但事实上并没有短接。

● 虚断指在理想情况下,流入集成运算放大器输入端电流为零。这是由于理想运算放大器的输入电阻无限大,就好像运放两个输入端之间开路。但事实上并没有开路。

本文转载自:巧学模电数电单片机
免责声明:本文为转载文章,转载此文目的在于传递更多信息,版权归原作者所有。本文所用视频、图片、文字如涉及作品版权问题,请联系小编进行处理。

<strong><a href="http://www.mouser.cn/applications/&quot; style="color:red;">点击这里,获取更多关于应用和技术的有关信息</a></strong>
<strong><a href="https://www.mouser.cn/blog&quot; style="color:red;">点击这里,获取更多工程师博客的有关信息</a></strong>