跳转到主要内容
cathy 提交于

<center><img src="http://mouser.eetrend.com/files/2019-07/wen_zhang_/100044119-74488-1.pn…; alt=“” width="600"></center>

在上一篇文章<a href="http://mouser.eetrend.com/content/2019/100044083.html"&gt;“为你的DC-DC转换器选择最合适的电感(一)”</a>中,我们对DC-DC转换器的要求以及电感参数中的电感值、公差和电阻进行了介绍。本文中,我们将对电感的其它参数进行详细讲解。

<strong>自谐频率(SRF)</strong>

每个电感线圈都有一些联带的分布电容,与电感值一起形成一个有自谐频率的并联谐振回路。对于大多数转换器来说,电感最好是在远低于SRF的频率下工作。这个通常在电感数据中显示为“典型”值。

<strong>电流额定值</strong>

在确定一个功率电感时,电流额定值或许是最难确定的额定值。在整个开关循环过程中,通过DC-DC转换器电感的电流总是在变化,并且可能是循环到循环的变化,这取决于转换器的运作,包括由于突加负载或线路变化而产生的瞬变电流或尖峰电流。这就产生一个不断变化的电流值,有时具有非常高的峰均比。正是峰均比使额定值的确定变得困难。

如果用最大瞬时峰值电流作为“电流额定值”来选择电感是不必要的;但如果用平均电流作为电流额定值来选择电感,当通过峰值电流时,电感可能无法正常工作。解决此问题的方法是寻找有两种电流额定值的电感,一个用来应付因峰值电流导致的铁芯饱和,一个用来解决平均电流的发热问题。

<strong>饱和电流</strong>

电流通过电感的一个影响是铁芯饱和。DC-DC转换器的电流波形一般都有一个直流成分。此直流电流通过电感时偏置铁芯从而导致其磁通量饱和。设计人员需要知道,当发生饱和时,电感值下降,元件功能也不再表现为电感。图1是一个带气隙的铁氧体磁芯的电感值与电流的曲线图。可以看到,当电感进入饱和区域时,这条曲线有一个“拐点”。因此,对饱和电流的定义就显得有些随意,但必须对其进行定义。在图2的例子中,饱和电流被定义为电感值下降10%时的电流。在10-20%的范围内进行定义是很普遍的,但应注意的是,有些电感目录可能会定义为电感值下降50%时的电流。这会增大电流额定值,但就电流的可用范围而言,这可能会引起误导。

<center><img src="http://mouser.eetrend.com/files/2019-07/wen_zhang_/100044119-74491-2.pn…; alt=“图1:线艺DO3316P-103的电感与直流偏流” width="600"></center><center><i>图1:线艺DO3316P-103的电感与直流偏流</i></center>
<center><img src="http://mouser.eetrend.com/files/2019-07/wen_zhang_/100044119-74493-3.pn…; alt=“图2:铁芯饱和及不饱和时的电感电流波形” width="600"></center><center><i>图2:铁芯饱和及不饱和时的电感电流波形</i></center>

通常能够直接从转换器电流波形中看出电感铁芯饱和,di/dt与电感值是成反比的。当电感值因铁芯饱和而下降时,电流斜率迅速增大。这就会产生噪声并损坏其它元件。

如果电感在仅仅比饱和电流额定值稍大一些的电流下工作,问题可能不是很大。在很多情况下,电流波形斜率些微增大是可以接受的。在接近饱和额定值的峰值电流下工作是比较可取的,因为这样就能够选用最小的电感。增大饱和电流额定值通常意味着使用一个较大的元件或选择一个相同尺寸但电感值较小的元件。

<strong>均方根电流</strong>

电流的另外一个重要影响是元件自身发热。均方根电流用于测量多大的平均电流能够连续地通过电感同时产生的温升小于规定值。数据表提供的总是直流或低频交流应用的额定值,这并不包括之前提到的因集肤效应引起的发热或其它高频效应。如示例,电流额定值针对的是单一温升点,如果有些供应商能提供温升与电流关系的图表,则可以通过它计算任何电流的温升表现。

Irms额定值应包括测量的环境温度。电感规格一般包括一个工作温度范围。电感预计在此环境温度范围内使用。因自身发热产生的温升可能会导致电感温度高于额定范围。倘若没有超过绝缘额定值,这通常是可以接受的。目前大多数电感使用至少130℃或150℃的绝缘材料。

对于其它参数来说,了解电感的温升是很重要的,在设计选择时,就可以将它与其它参数进行比较评估。如果想要较低的温升,就很可能需要选择较大的元件。

<strong>结语</strong>

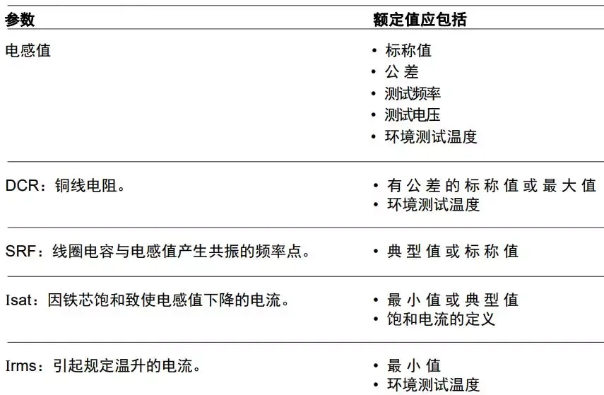
DC-DC转换器的电感可以用少数几个参数来说明。然而,基于一组工作条件,每个参数可以视为一个“快照”,需要对其进行放大以说明应用条件下的预期性能。表1概括了应该出现在功率电感数据表上的参数。

表1:重要电感参数概括
<center><img src="http://mouser.eetrend.com/files/2019-07/wen_zhang_/100044119-74495-4.pn…; alt=“” width="600"></center>

<strong>参考</strong>

1、Switchers Made Simple,an Expert System for theAutomated Design of DC to DC Converters usingSimple Switcher Power Converters Version 4.1,National Semiconductor.

2、Magnetics for RF,power,filter and dataapplications,p32,Coilcraft Inc, Cary,IL,USA,June2013.

3、Reference Data for Radio Engineers 6th Edition,Howard W. Sams & Co., Inc, Indianapolis, Indiana,USA,1975.

4、McLyman,Colonel William T.,Designing MagneticComponents for High Frequency dc-dc Converters,Kg Magnetics,Inc.San Marino,CA,USA,1993.

相关阅读:

<a href="http://mouser.eetrend.com/content/2019/100044083.html">原创深度:为你的DC-DC转换器选择最合适的电感(一)</a>

本文转载自:Coilcraft(作者:Leonard Crane)
免责声明:本文为转载文章,转载此文目的在于传递更多信息,版权归原作者所有。本文所用视频、图片、文字如涉及作品版权问题,请联系小编进行处理。

<strong><a href="http://www.mouser.cn/applications/&quot; style="color:red;">点击这里,获取更多关于应用和技术的有关信息</a></strong>
<strong><a href="https://www.mouser.cn/blog&quot; style="color:red;">点击这里,获取更多工程师博客的有关信息</a></strong>