作者:ADI公司 Richard Anslow,系统应用工程师
摘要
本文为设计人员提供了使用LTspice®模拟工程电源解决方案的背景和指导。对工程电源解决方案实施优化后,可使用LTspice研究完整的MEMS信号链。有些传感器具有数字输出,有些传感器则包含模拟输出。对于包含模拟输出的传感器,可使用LTspice以及运算放大器、模数转换器(ADC)甚至可用的MEMS频率响应模型,模拟整个信号链。
多快好省
针对同一线路上共享电源和数据,目前有多种标准,包括针对数据线供电(PoDL)的IEEE 802.3bu,以及针对以太网供电(PoE)的IEEE 802.3af,采用带有专用电源接口控制器。这些定义的标准通过检测、连接检查、分类和开/关故障监测,提供了受控的安全电源连接。在安全供电情况下,功率水平范围为几瓦至几十瓦。与适用于广泛应用的标准化PoE/PoDL规范相反,术语“工程电源(EP)”是指定制的数据线供电设计,通常用于单个应用。例如,针对电机控制编码器应用,Hiperface DSL规范1将电源和数据耦合至同一线路。工程电源还可用于一些现代传感器系统中。
一般的共享电源和数据接口经过编码,可减少信号直流成分,从而在发送交流信号成分时简化系统设计。但是,许多数字输出传感器接口(例如,SPI和I2C)尚未经过编码,具有可变的信号直流成分,因此不是共享数据和电源设计的自然之选。对SPI或I2C进行编码需要额外的微控制器,这会增加解决方案的成本和尺寸,如图1所示。为了免去编码和额外增加微控制器的麻烦,设计人员必须尝试采用多快好省的办法,这就需要仔细设计和模拟工程电源电路。工程电源电路由电感、电容和保护电路组成,一起构成了一个滤波器。

图1.MEMS传感器的潜在工程电源解决方案,在传感器解决方案尺寸和设计复杂性方面进行了权衡
工程电源背景
功率和数据通过电感电容网络分布在一对电线上。高频数据通过串联电容与数据线路耦合,同时保护通信收发器免受直流母线电压影响。主控制器上的电源通过电感器连接到数据线路,然后使用电缆远端的子节点传感器节点上的电感器进行滤波。
电感电容网络将产生高通滤波器,因此耦合解决方案必须添加到不需要直流数据成分的数据线上。但是,有些接口未在物理层进行编码以去除直流成分,例如,SPI。在这种情况下,系统设计人员需考虑最坏情况的直流成分场景,即数据帧中发送的所有位均为逻辑高电平(100% 直流成分)。所选的电感还将具有指定的自谐振频率(SRF),超过该频率时,电感值会下降,寄生电容会增加。这样,工程电源电路将同时充当低通和高通滤波器(带通)。基于模拟的建模可大大帮助系统设计人员了解该限制。
长距离移植SPI时,电缆和元件会影响系统时钟和数据同步。可能的最大SPI时钟基于系统传输延迟设置,包括电缆传输延迟,以及主节点和子节点元件传输延迟。虽然本文未作进一步讨论,但设计人员应意识到该额外限制,更多信息请参考文章“为工业4.0启用可靠的基于状态的有线监控——第2部分”。2
图2所示为简化的工程电源电路,可用于进行滤波或下降电压和下降时间分析。受数据线供电网络电感的影响,通信总线电压会下降,如图3所示。电压下降分析很重要,因为当电压下降超过峰值电压的99%时,网络中会出现位错误。可将系统设计为符合特定的电压下降和时间下降规范。例如,1000BASE-T以太网假设500 ns内的电压下降为27%,3如图3所示。

图2.工程电源,用于分析的简化电路

图3.电压下降和下降时间
等式1至等式6提供电感值和电容值,以获得目标电压下降值和下降时间。假设在电压下降期间,隔直电容间的电压变化可忽略不计,则得出以下表达式,以求取串联LR电路的电压下降值:

基于目标下降、下降时间和电阻,该等式提供了求取电感的表达式:4

通过以下等式求出串联RLC电路的阻尼比:

假设临界阻尼系统的ζ = 1,则给出了用于求取C的表达式:

代入上述求C和L的表达式,得出电路高通滤波器的截止频率:

对于临界阻尼系统:

为什么使用LTspice来进行工程电源模拟?
使用LTspice进行工程电源模拟有几个令人信服的原因,包括:
● 真实电感模型,包括可使模拟与真实性能更紧密相关的器件寄生效应。LTspice库中具有数以千计的电感模型,由众多知名制造商(Würth、Murata、Coilcraft和Bourns)提供。
● 提供适用于ADI物理层通信收发器的LTspice模型以支持多种接口标准(CAN、RS-485),而其他半导体制造商通常不提供。
● 灵活的LTspice波形查看器可用于对数据线供电设计进行快速的数值评估。
● 与普通SPICE模拟器相比,借助LTspice的增强功能,模拟功耗器件(例如,LDO稳压器和开关稳压器)的速度非常快,用户仅需几分钟即可查看大部分开关稳压器的波形。
● 现成LTspice演示电路减少了原理图采集时间。
● 有1000多种ADI功率器件模型、200多种运算放大器模型和ADC模型以及电阻、电容、晶体管和MOSFET模型,可供您用于完成剩余的设计部分。
使用LTspice进行下降分析
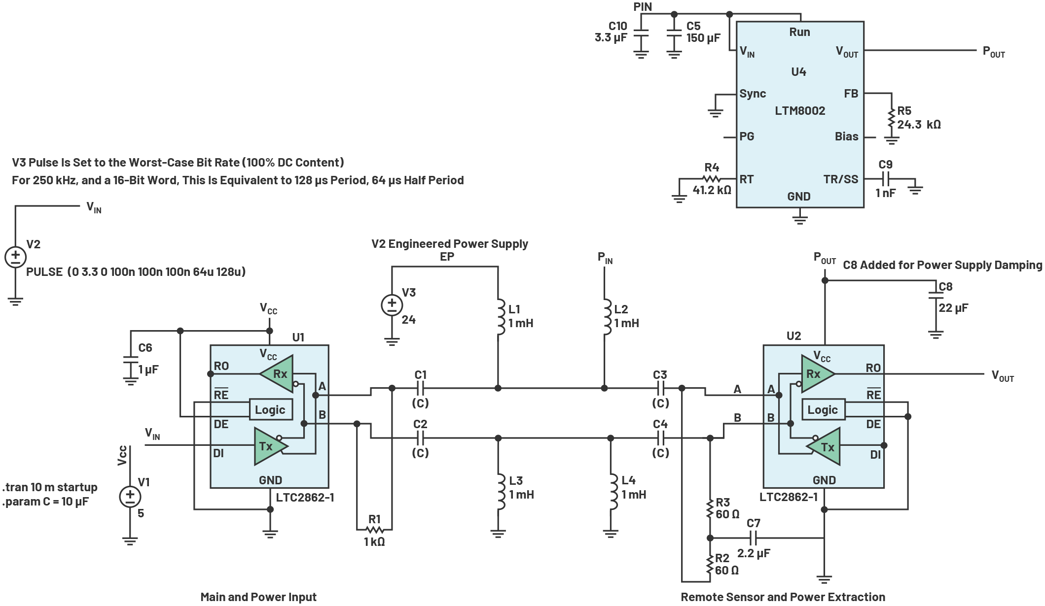
图4提供了简化的数据线供电模拟电路。该电路使用LTC2862 RS-485收发器LTspice宏模型和1 mH电感(Würth 74477830)。LTspice中的真实电感模型包括可使模拟与真实设计性能更紧密相关的器件寄生效应。隔直电容值为10 µF。一般来说,使用较大的电感值和电容值可降低通信网络上的数据速率性能。模拟测试用例的数据速率为250 kHz,这大致相当于通过RS-485接口移植时钟同步SPI时100米的电缆通信2。模拟中使用的输入电压波形对应于最差情况的直流成分,其中包含16位字和所有逻辑高电平位。模拟结果如图5和图6所示。输入电压波形(VIN)与远程受电器件的输出相匹配(无通信错误)。图6所示为用于进行下降分析的总线电压差分波形(电压A到电压B)的放大图。从L2电感中提取的远程传感器节点电压提供5 V±1 mV的电源轨。

图4.使用LTC2862 (RS-485)和1 mH Würth电感74477830的工程电源LTspice模拟电路

图5.RS-485总线差分电压V(A,B)以及下降点X和Y的模拟结果

图6.点X和Y的下降分析
使用图5和图6的LTspice波形测量VDROOP、VPEAK和TDROOP。然后,使用等式2和等式4计算L值和C值。如表1所示,计算出的L值为1 mH至3 mH,但该值可能因测量波形的位置而有所不同。在X点进行的测量最准确,产生了约为1 mH的正确电感值。高通滤波器频率(等式6)就是下降时间和电压的函数,对于点X,1位(半个时钟周期)的频率约等于250 kHz/32,与图5所示的输入波形(V3)相匹配。
运行图4所示的模拟时,值得注意的是,建议使用C8电容来降低传感器上的电压过冲(功率提取节点上的VPOUT)。添加C8以后,过冲最大值为47 mV,并且在1.6 ms内建立至所需5 VDC的1 mV以内。在不使用C8电容的情况下进行模拟导致系统欠阻尼,过冲值为600 mV,并且与5 VDC目标存在100 mV的永久电压振荡。
C值为0.4 μF至1 μF,如表1所示。C值小于10 µF隔直电容值,因为电路包含额外的串联电容(1 µF、100 µF),且可能出现过阻尼,这与等式1至等式6的计算相矛盾。
表1.下降分析:使用VDROOP/VPEAK和TDROOP测定电路电感和电容
模拟点 | LTspice波形实测值 | 使用等式1至等式6 得出的计算值 | |||||
VDROOP (V) | VPEAK (V) | VDROOP/ PEAK | TDROOP (µs) | R (Ω) | L (mH) | C (µF) | |
X | 2.85 | 6.06 | 0.47 | 7.54 | 107 | 1.1 | 0.4 |
Y | 5.14 | 6.06 | 0.85 | 63.6 | 107 | 3.6 | 1.2 |
使用LTspice模拟更复杂的供电电路
在传感器节点添加LDO稳压器或DC-DC转换器可实现在标准工业电压轨(例如,12 VDC和24 VDC)上从主节点供电。LDO稳压器或DC-DC开关稳压器的选择取决于应用要求。如果应用使用12 VDC电压轨,则LDO稳压器可能适合用来实现超低噪声性能,并且在传感器子节点产生可接受的功耗。对于24 VDC电压轨,建议使用效率更高的DC-DC开关稳压器来降低功耗。ADI的低噪声Silent Switcher®架构确保可实现更高的能效和低噪声。
24 VDC广泛用于铁路、工业自动化、航空航天和防务应用中。适用于铁路用电子装置的EN 50155标准5规定了24 VDC的标称输入电压,但标称输入变化为0.7 VIN至1.25 VIN,规定的扩展范围为0.6 × VIN至1.4 × VIN。因此,应用中使用的DC-DC器件需要14.4 VDC至33.6 VDC的较宽输入范围。
LTM8002 Silent Switcher µModule®稳压器采用6.25 mm × 6.25 mm BGA封装和3.4 VDC至40 VDC的较宽输入范围,非常适用于铁路车辆监控中所用的空间受限振动传感器。
图7复制了图4的原理图,增加了LTM8002,从主节点输送至子节点传感器的电源为24 VDC。模拟显示在LTM8002上达到所需5 VDC±1%的输出电压需要1ms的斜坡时间。建议设计人员在上电时实施2 ms至3 ms时间延迟,然后再启动主节点和子节点之间的通信。这将确保在传感器节点输出端获得有效数据。

图7.在传感器子节点(LTM8002)使用ADI的低噪声Silent Switcher器件可为电源轨设计提供更大的灵活性

图8.在VPOUT上达到所需5 VDC的斜坡时间为1 ms,2 ms至3 ms后在VOUT上获得有效数据
完整的MEMS信号链模拟
ADI公司提供很多设计笔记,可帮助设计人员完成MEMS信号链设计,并使用LTspice进行模拟(参见图9)。虽然很多MEMS均为数字输出,但也有很多高性能传感器具有模拟输出。模拟运算放大器和ADC信号链可在完成硬件设计构建之前提供有价值的见解。
如要分析低通滤波、放大器和ADC输入对传感器数据的影响,设计人员可参考Gabino Alonso和Kris Lokere提供的LTspice基准电路。6可提供AD4002和AD4003 18位SAR ADC以及16位LTC2311-16的模拟模型。关于使用LTspice开发定制的模数转换器模型,Erick Cook提供了有用的实践指南。7
有200多种运算放大器模型可供选择,包括ADA4807和ADA4805系列。可提供基准电压宏模型(例如,ADR4525和LTC6655-5),以及ADA4807-1基准电压缓冲器。
Simon Bramble在他的一篇关于状态监控系统的文章中介绍了如何使用LTspice来分析振动数据的频谱。8 Simon的文章提供了关于格式化和分析捕获的传感器数据的有用提示。
图10所示为ADXL1002低噪声、±50 g MEMS加速度计频率响应的LTspice模型示例。以LTspice拉普拉斯格式使用串联LRC电路与MEMS频率响应很接近。模拟模型与数据表典型性能保持较好的一致性,谐振频率为21 kHz,在11 kHz时为3 dB。对于交流分析,最好在LTspice中使用Laplace电路,但对于瞬态分析,应使用分立式RLC器件以获得最佳模拟性能。

图9.使用LTspice的完整传感器信号链模拟(简图—未显示所有连接和无源器件)

图10.(a) MEMS频率响应的Laplace模型,(b)图显示谐振频率为21 kHz,在11 kHz时为3 dB。
对于模拟输出加速度计(例如,ADXL1002),带宽的定义为对直流(或低频)加速度的响应降至–3 dB时的信号频率。图11复制了图10的MEMS频率响应模型,但还包括运算放大器的滤波器电路。使用该滤波器电路,可在3 dB内测量更多的MEMS频率响应。该图显示,在17 kHz时运算放大器的VOUT为3 dB,而未滤波MEMS的输出在11 kHz时为3 dB。
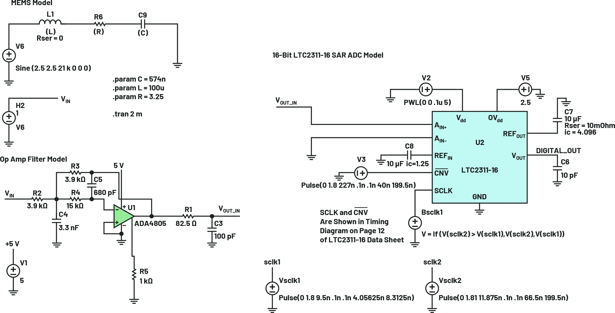
图12包括MEMS输入模型(图10中的分立式RLC)、运算放大器滤波和16位LTC2311-16 SAR ADC模型。可使用模块化方法构建和模拟完整的信号链,将有线接口和工程电源作为独立的模块添加。
对于瞬态模拟,可探测LTC2311-16 DIGITAL_OUT节点,以查看对应于MEMS电压输入(VIN)的数字输出。可修改LTC2311-16 LTspice模型,以减少串行时钟和CNV接口时序,并且可将数字输出基准OVDD更改为1.71 V至2.5 V范围内的任何值。一些RS-485收发器(例如,LTC2865)包括一个逻辑接口引脚VL,该引脚可在1.8 V或2.5 V下运行,从而为ADC数字输出数据的有线流传输提供完美匹配。然后可使用LTC2865 VCC引脚,在3.3 V或5.0 V下单独为RS-485接口供电,以提供电压更高的电缆驱动。

图11.(a) MEMS频率响应和滤波器模型,以及(b)推高至17 kHz的3 dB点(与11 kHz下的图10b相比)

图12.MEMS输入模型(图10中的分立式RLC)、运算放大器滤波和16位LTC2311-16 SAR ADC模型

图13.MEMS模型的输入电压(VIN)和滤波后的数字化输出电压(DIGITAL_OUT)
参考MEMS和工程电源评估平台
ADI的有线状态监控平台为ADcmXL3021三轴振动传感器提供工业有线链接解决方案。硬件信号链由ADcmXL3021加速度计组成,SPI和中断输出与接口PCB相连,通过数米长的电缆将发送至RS-485物理层的SPI转化发送至远程主控制器板。SPI到RS-485物理层的转换可以使用隔离或非隔离的接口PCB实现,其中包括iCoupler®隔离(ADuM5401/ADuM110N0)和RS-485/RS-422收发器(ADM4168E/ADM3066E)。该解决方案通过一根标准电缆(工程电源)将电能和数据结合在一起,从而降低了远程MEMS传感器节点的电缆和连接器成本。专用软件GUI可以简单配置ADcmXL3021器件,并在长电缆上捕捉振动数据。GUI软件将数据可视化显示为原始时间域或FFT波形。

图14.数据线供电的有线振动监控。
结论
现代MEMS传感器解决方案的体积小、集成度高,并且放置在振动源附近,用于测量振动频率。频率随时间的变化表明振动源(电机、发电机等)存在问题。频率测量对于CbM而言至关重要。使用工程电源解决方案可节省MEMS传感器的连接器数量和电缆成本。LTspice是强大的免费模拟工具,可用于模拟工程电源设计。数千个功率器件模型(包括LTM8002 Silent Switcher器件)可用于完成剩余的设计部分。使用提供的ADC、运算放大器和MEMS模型,可实现完整的MEMS信号链模拟。
参考文献
1 Hiperface DSL®—数字进化。SICK Sensor Intelligence,2020年10月。
2 Richard Anslow和Dara O’Sullivan。“为工业4.0启用可靠的基于状态的有线监控——第2部分。”ADI公司,2019年11月。
3 “IEEE 802.3bu-2016——IEEE以太网标准——修正案8:单根平衡双绞线以太网由数据线供电(PoDL)的电线的物理层和管理参数。”IEEE,2017年2月。
4 Andy Gardner。“PoDL:去耦网络演示。”凌力尔特,2014年5月。
5“EN 50155:2017用于铁路车辆的铁路应用电子设备”。
6 Gabino Alonso 和 Kris Lokere。“LTspice:仿真SAR ADC模拟输入。”ADI公司,2017年11月。
7 Erick Cook。“使用LTspice模拟混合连续采样系统。” EDN Asia,2020年1月。
8 Simon Bramble。“使用LTspice分析状态监控系统中的振动数据。”《模拟对话》,第54卷 第2期,2020年6月。
作者简介
Richard Anslow是ADI公司自动化与能源业务部互连运动和机器人团队的系统应用工程师。他的专长领域是基于状态的监测和工业通信设计。他拥有爱尔兰利默里克大学颁发的工程学士学位和工程硕士学位。联系方式:richard.anslow@analog.com。