近日,DEKRA德凯获得Wi-Fi联盟授权,成为Wi-Fi HaLow授权测试实验室,并可以提供Wi-Fi HaLow认证相关服务。自此,DEKRA德凯拥有完善的资质认可资格,可以实行Wi-Fi联盟全系列认证计划,也可为Wi-Fi 4、Wi-Fi 5和Wi-Fi 6技术下的Wi-Fi产品提供检测认证服务。
Wi-Fi HaLow是IEEE 802.11和Wi-Fi技术组合的一部分,是一个开放标准,无需专有控制器、集线器或网关,就可提供更高效的安装和更高的运行成本效益。在存在Wi-Fi 4、Wi-Fi 5和Wi-Fi 6网络的情况下,Wi-Fi HaLow网络依然可以部署,且不会干扰这些网络的RF无线频率性能。原生IP支持和先进的WPA3™安全性使得访问云应用和进行无线更新变得更简便、更安全。
相关比较研究显示,Wi-Fi HaLow的能效比其他无线技术更高,每焦耳能量可以传送更多数据,从而可确保更长的设备电池寿命。其提供长距离连接的星形架构消除了网格网络造成的数据瓶颈和延迟。作为Wi-Fi技术组合的一部分,Wi-Fi HaLow提供了一种更全面的连接方式,将Wi-Fi覆盖范围扩展到难以到达的地点,例如车库、地下室、阁楼、仓库、工厂和大片室外区域。Wi-Fi HaLow使网络设计师能够采用单一的、基于标准的、支持IP的可靠架构来部署物联网(IoT)网络。
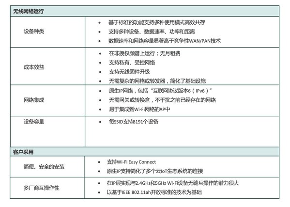
Wi-Fi HaLow如何满足常见IoT连接的要求?
请查看以下表格
关于DEKRA德凯
DEKRA德凯致力于安全近100年。1925年在德国柏林成立的德国机动车监督协会,现如今已是世界知名的第三方专业检验检测认证机构。2020年,DEKRA德凯营业总额达到约32亿欧元,业务遍布世界6大洲60多个国家和地区,逾44000名员工致力于为路途中、工作中以及家居中的安全提供独立的专家服务。这些服务包含:车辆检测、理赔与专家评估、产品测试与认证、工业检测、咨询、审核、培训及临时雇佣。2025年DEKRA德凯将迎来成立100周年,其愿景是 “我们致力于成为安全与可持续发展世界里的全球合作伙伴。”
稿源:美通社

