作者:电子创新网张国斌
12月11日晚,小米Watch S2正式发布,售价999元起。它有一大绝技:测量身体成分,可以取代普通的体脂秤了。原来,小米Watch S2内置生物电阻抗传感器,只要将手表正常佩戴到手腕上,另一只手将两根手指放在手表侧边,就能进行身体成分测量,八大身体数据实时查看,充分掌握自己的健康状况。

此外,该手表还支持全天心率/血氧/睡眠/压力检测,支持100+运动模式,支持专业跑步模式,支持5ATM防水。
小米Watch S2提供双尺寸可选:46mm经典尺寸,42mm精致小巧,时尚舒适兼得,百款时尚表盘。它还提供多彩表带,四种真皮表带、四种活力硅胶表带、3种撞色钉扣表带,各种场合随心搭。续航方面,小米Watch S2 42mm版续航7天,46mm版续航12天。小米Watch S2 42mm版标准版999元、真皮版1199元;46mm版标准版1099元、真皮版1299元。

小米Watch S2为何能把体脂秤干掉?因为有芯海科技的一个关键IC ---一颗具有高分辨率、多档频率、多激励幅度、宽裕动态范围及接触阻抗可测量的BIA AFE新品:CS1253。
人体健康数据测量原理
在介绍CS1253之前,我们要知道人体健康数据是如何测量出来的?
随着物质生活的改善,人们愈发重视通过持续的体征监测来进行健康管理。但是,市场上用于人体成分检测的高性能设备(例如智能体脂秤、人体成分分析仪)通常体积、重量较大,不便于随身携带。
因此,在可穿戴领域推动生命体征监测的医疗变革成为趋势。目前,在智能手表、手环等智能穿戴产品中,BIA、PPG、ECG等健康测量技术不断迭代创新,可获得更加精准的人体健康数据。
可穿戴设备的人体阻抗测量可简化成节段模型。IFINGER、IWRIST为激励电流端,VFINGER、VWRIST为电压测量端(等效电路见 下文图片)。穿戴设备产品(例如智能手表)形态一般是测量上肢阻抗。

穿戴设备BIA示意图

穿戴设备BIA电极示意图
人体皮肤主要有表皮、真皮和皮下组织组成。表皮的角质层相当于一层很薄的绝缘层,类似电容的中间介质,真皮和电极片类似电容器的两极板。
由于汗腺里有少量离子通过,所以可以把表皮模拟为漏电的电容器,类似电容Cs和电阻Rs’的并联。真皮和皮下组织可以近似为电阻Rs,因此实际的人体等效模型会更加复杂化。

接触阻抗等效电路
相较人体成分检测的其他设备,穿戴设备的特性给应用BIA技术带来更多挑战。
➢电极采用干电极,存在极化电压的问题。
➢电极接触面积小,存在接触阻抗大的问题,尤其是在低温、干燥环境下。
➢穿戴设备体积紧凑,因此要求BIA电路简单,且抗干扰能力强。
➢穿戴设备一般为消费电子产品,因此要求电路功耗低、成本可控。
芯海科技CS1253是一款支持可穿戴设备的生物阻抗测量的模拟前端(AFE)芯片,结合人体成分算法,可以实现高精度的人体成分分析。产品内部集成了生物阻抗测量电路(BIM)和高精度Sigma-delta ADC信号链。生物阻抗测量电路采用正弦激励源,将生物阻抗转化为电压信号送到ADC信号链进行测量,可以支持多频率生物阻抗测量。

CS1253是今年7月推出,它的精准度、集成度、低功耗、易用性等各方面指标均达到国际先进、国内领先水平,非常适合于智能穿戴应用场景。芯海科技同时提供从芯片到算法、SDK包的整体解决方案,能够帮助客户的智能可穿戴式测脂设备达到最佳性能和快速商用,使之成为人们最值得依赖的私人健康卫士。
据芯海科技黄工介绍:与同类竞品相比,CS1253有两个突出的特点:
1. 增加FIFO,支持硬件自动时序控制,可以减小主控唤醒次数和时长,同时手表不像体脂秤,他要处理的任务和数据比较多,所以增加FIFO可以防止漏掉数据
2. 优化外围电路,减少了3个电阻和3个电容,同时当与ECG芯片共用ECG电极时,不用增加额外的模拟开关来切换电极通路
CS1253特性及功能简介

CS1253产品框图
据悉,CS1253包括一个ADC信号链和人体阻抗测量模块(BIM)。其中,ADC信号链包括有输入MUXP/MUXN,可编程低噪声增益放大器(PGA)及一个Sigma-Delta ADC及数字滤波器Digital Filter。MUXP/MUXN具有3个内部输入通道,PGA和ADC具备多种增益选择,可支持多电极、多频率、多幅度的人体阻抗测量。
实现灵活BIA测量。支持4电极测量、支持5K/10K/25K/50K/100K/250K/500KHz多档频率可选、支持5种幅度测量、支持阻抗绝对值和相角测量、支持接触阻抗测量、自动循环测量、手动测量和自动测量单指令切换。
配备高性能ADC。具有24bit高分辨率,输出速率8档可选,最高可达1280HZ、128倍增益下可达19.5bits高有效位、失调误差±100uV、增益误差-1%、PSRR达到95dB,100dB的CMRR,优良的ADC性能可帮助终端产品实现精准测量。
配备高性能BIM模块。在人体阻抗范围200欧~2K欧下的非线性误差仅为0.5%,非平衡接触阻抗下的阻抗接触误差可做到1%。
自研接触阻抗测量算法。可通过芯片内部电路配置,在测量人体阻抗时,同步量化电极和人体的接触阻抗。通过接触阻抗的量化,对测量阻抗进行精准的判断,补偿,从而增加测量准确性,提高用户体验。
集成自动测量时序引擎。内部集成一个测量时序引擎,可以按照用户的配置自动切换测量通道及测量频率,进行循环测量。极大减小了主控的参与时间。将不同方式测量时间缩短,减少由于人体本身原因造成的测量误差。
丰富的对外接口。CS1253支持SPI和IIC接口,其中IIC支持标准、快速及快速+全模式,SPI最大可支持4Mhz,IO管脚电压支持1.8V~3.3V,全方位助力智能穿戴式产品。

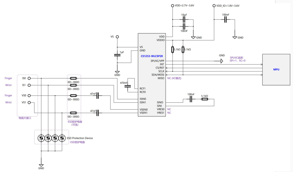
CS1253的精简外部电路
除此之外,CS1253仅需8颗电容+3颗电阻的精简外部电路,能够有效节省布板空间,可以帮助客户构建有竞争力的成本优势,释放更具个性和创意的终端产品外观设计,带给消费者更多惊喜。
近日,在第十七届“中国芯”集成电路产业促进大会上,CS1253在全国227家优秀企业的334款参赛产品中脱颖而出,荣登“中国芯”优秀技术创新产品榜单。

自2009年以来,芯海科技健康测量芯片及解决方案广泛应用于小米、海尔、联想、乐心、香山、荣耀等众多知名品牌厂商的终端产品当中,健康测量产品市占率长期以来在业界内独占鳌头,是国内率先推出八电极人体分析仪核心芯片及解决方案提供商。(完)