2023年7月20日,致力于亚太地区市场的国际领先半导体元器件分销商---大联大控股宣布,其旗下友尚推出基于意法半导体(ST)ViperGaN50器件的GaN电源转换器方案。

图示1-大联大友尚基于ST产品的GaN电源转换器方案的实体图
近年来,以氮化镓(GaN)为代表的第三代半导体材料在消费电子领域的渗透率不断提升,其能够以高能效和高功率密度实现电源转换,在快充时代备受欢迎。针对此趋势,大联大友尚基于ST ViperGaN50器件推出了GaN电源转换器方案,能够优化电源的充电效能的同时,保持小型化外观。

图示2-大联大友尚基于ST产品的GaN电源转换器方案的场景应用图
本方案的核心ViperGaN50是一款采用氮化镓(GaN)晶体管的功率变换器件,其专为准谐振反激式转换器设计,能够在宽范围内提供高达50W的输出功率。ViperGaN50采用单开关拓扑,内置电流采样和保护电路。在封装方面,该器件采用低成本的5mm×6mm的紧凑封装,更有利于小型化设计。芯片内部集成的GaN晶体管可应用于高开关频率,并有助于减小反激变换器的体积和重量,因此,使用这款产品设计先进的高能效开关电源(SMPS)可显著减少外围元器件的数量。另外,ViPerGaN50还有多种不同的工作模式,可根据其负载调整其开关频率。
不仅如此,ViperGaN50内置了输出过压保护、欠压保护以及输入过压保护等多种功能以确保电源的安全性和可靠性。并且产品还提供输入电压前馈补偿,以最大限度地减少输出峰值功率变化。

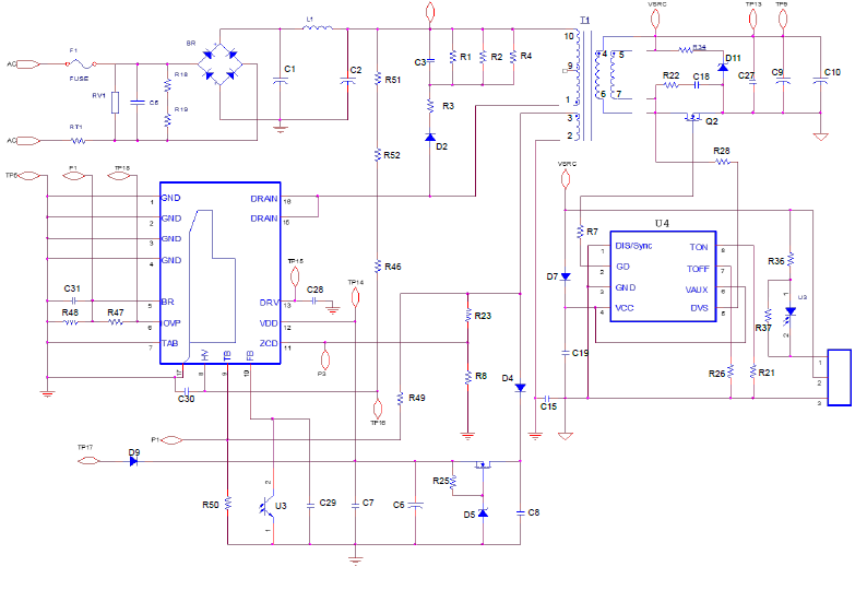
图示3-大联大友尚基于ST产品的GaN电源转换器方案的方块图
除了强悍的性能,ViperGaN50还可利用GaN宽能隙技术协助开发者满足日益严格的生态设计规范,以实现全球节能和零碳排放的目标。得益于这些特性,本方案实现了高成本效益,不仅具有强大的电源转换功能,而且可针对输出过压、欠压、短路等情况提供保护,提高产品安全性。
核心技术优势:
高级准谐振反激式控制器(多模式运行)+ 650V GaN HEMT;
高达240KHz的开关频率+减少抖动;
嵌入式高压启动发电机;
嵌入式感应FET;
内部软启动;
针对宽输出电压进行了优化;
电源独立OPP的输入电压前馈补偿;
Valley-lock以确保恒定的谷跳跃;
无外部VDD线性稳压器(仅VDD辅助绕组);
嵌入式保护(输入/输出OVP、Brown-in/out、过载和短路);
嵌入式过温保护(OTP);
动态消隐时间和可调谷底同步;
自适应突发模式。
方案规格:
输入电压范围:90VAC - 265VAC;
输出电压:15VDC;
最大输出电流:3.33A;
最大输出功率:50W;
输出调节精度:±5%;
高频输出电压纹波:50mV;
最高环境工作温度:60℃;
输入OVP:VIN_OVP 400 VDC;
输出OVP:VOUT_OVP 19 VDC;
Brown-in:VIN_ON 120 VDC。
如有任何疑问,请登陆【大大通】进行提问,超过七百位技术专家在线实时为您解答。欢迎关注大联大官方微博(@大联大)及大联大微信平台:(公众账号中搜索“大联大”或微信号wpg_holdings加关注)。
关于大联大控股:
大联大控股是全球领先、亚太区最大的半导体元器件分销商*,总部位于台北(TSE:3702),旗下拥有世平、品佳、诠鼎及友尚,员工人数约5,000人,代理产品供货商超250家,全球78个分销据点,2022年营业额达259.7亿美金。大联大开创产业控股平台,专注于国际化营运规模与在地化弹性,长期深耕亚太市场,以「产业首选.通路标杆」为愿景,全面推行「团队、诚信、专业、效能」之核心价值观,连续22年蝉联「优秀国际品牌分销商奖」肯定。面临新制造趋势,大联大致力转型成数据驱动(Data-Driven)企业,建置在线数字化平台─「大大网」,并倡导智能物流服务(LaaS, Logistics as a Service)模式,协助客户共同面对智能制造的挑战。大联大从善念出发、以科技建立信任,期望与产业「拉邦结派」共建大竞合之生态系,并以「专注客户、科技赋能、协同生态、共创时代」十六字心法,积极推动数字化转型。(*市场排名依Gartner 2023年03月公布数据)