400V和800V电动汽车共存,如何协调这两种不同的架构?
作者:Matt Jenks,Vicor北美汽车销售和现场应用工程总监

众所周知,汽车电气化竞争已经拉开序幕,无论是因为政府法规和奖励措施的刺激,还是受消费者对性能更高、续航更远且功能更多的绿色交通解决方案的需求推动。各大汽车制造商都正积极参与这一竞争。随着通用等汽车品牌公开声明,到2035年,通用生产的所有汽车都将实现零排放,汽车制造商似乎正积极响应汽车的电气化。
双向电源转换为所有电源系统设计师创造了一个独特的创新机会。这一概念与围绕电气化的密集研发工作相结合,带来了实用且创新的应用场景。
快速充电基础设施是个问题。最初的电动汽车平台设计采用400V电池,由400V充电基础设施和400V辅助系统提供支持。然而,早在第一批400V电动汽车推出之前,行业就已开始开发800V平台,有效地将整个电动汽车市场分成了两类电压。

业内人士预测,2027年到2030年间推出的大多数电动汽车将采用800V电池架构。然而根据以往的经验,Vicor认为这一过渡将比预期要慢,因此我们将在可预见的未来继续支持400V电池设计。
双向供电模块让设计更自由
过去,电源系统设计师采用从左到右,即从电源到负载点的方法来设计供电网络(PDN)。这是设计师遵循了几十年的传统做法。本质上,我们一直是“右撇子”。想象一个我们可以左右开弓的世界将会如何,双手并用,从左到右或从右到左都可以。
目前,供设计师使用的模块化电源组件有两大关键属性:
它们是有效且高效的“DC变压器”——也就是说,它们提供固定比率的DC-DC转换比
它们本身支持双向供电
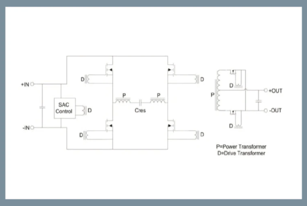
要发掘双向供电网络的潜力,重要的一点是要探索核心使能技术,了解正弦振幅转换器(SAC)的工作原理。告别从左到右的思维模式,让我们从中间开始;这里有一个变压器和一个串联电容,与变压器的漏电感保持谐振。
一侧有一个开关桥(switching bridge),通常会被视为一个斩波DC母线的直流输入,而另一侧的布局基本相同,可以被称为同步整流器。只要这两条路径与中心“储能器”的谐振波形同步切换,整个器件就是对称的,作用就像DC变压器。
电压根据磁性元件的匝数比升高,而电流降低——反之亦然。
一个端口上的阻抗变化会反映在另一个端口,电流会相应地流动。谐振、零电压和零电流切换确保了低损耗。谐振回路中储存的能量最少,通过转换器产生良好的瞬态响应,而MHz切换使所需的电感和电容又小又轻。

图1:使用直流双向充电器的“车辆到电网”(V2G)能量流动图(图片来源:Clean Energy Reviews)。
400V和800V电动汽车如何共存?
鉴于400V和800V电动汽车可能会在一段时间内共存,行业必须有效化解以下挑战:实现两种架构的混合,确保足够的互操作性,同时避免给消费者带来困惑,造成潜在买家排斥电动汽车。
那么,我们接下来该怎么做?
要确保400V和800V系统之间的互操作性,或者反过来说,要确保800V和400V电池架构之间的互操作性,要求行业支持所有充电接口,以确保驾驶员的汽车能兼容任何充电站。同时,我们需要找到重新利用原有的400V电池的新方法,即使我们提高了400/800V系统的效率,扩展并增强了“车对车”(V2V)和“车对其他”(V2X)的充电能力。这两种电压的混用可能很复杂。将400V的电池连接到800V的充电器时需要升压;将800V的电池连接到400V的辅助系统时需要降压,而不同的V2V和V2X应用可能需要升压和降压转换及稳压的组合。
Vicor认为,这些电源系统需要高压双向电压转换,从400V转换到800V,或从800V转换到400V。电动汽车充电站是一个很好的例子,可以清楚地说明这一点。美国的绝大多数充电基础设施都是400V,这意味着行业需要通过升级或安装800V充电设施来完善充电站——这将需要大量投资。安装一个车载双向转换器,就可以轻松解决这个充电问题。插入充电插头后,系统会自动检测电源需要降压还是升压,以实现无缝充电。

图2:使用V2H系统为家庭供电时直流双向充电器的基本能量流动图,以及用于测量电网能量流动的CT电表(图片来源:Clean Energy Reviews)。
V2X及其它领域的双向供电创新
今天,“车对电网”(V2G)和“车对家”(V2H)等新概念日渐普及。大多数情况下需要不同程度的调节,但配电网(PDN)并不是非常复杂。在V2G场景下,双向供电的好处是多方面的。V2G为提高电网稳定性和弹性铺平了道路。电动汽车可以连接到电网,用作移动储能单元。在能量需求高峰或意外停机期间,这些车辆可以反过来向电网供电,起到缓冲作用,减轻传统电源的压力。

图3:带有交流电源插座的电动汽车的基本能量流动图,称为“车对负载”或V2L(图片来源:Clean Energy Reviews)。
这样就可以确保不间断电力供应,减少对辅助电站的需求(这些电站通常在需求高峰时段投入运行),从而大幅节约成本。此外,允许电动汽车车主将多余的电力卖回给电网,催生了一种新的经济模式。电动汽车车主可以将储存的能量变现,抵销部分购车用车成本,并推动电动汽车的进一步普及。
再看看V2H应用,双向供电预示着实现家庭能源独立和安全的一种新模式。随着极端天气条件和停电频率的增加,拥有一辆支持V2H功能的电动汽车,可以成为一条生命线。在这种情况下,家庭可以从电动汽车中获取电力供应,确保供暖或制冷等基本系统的正常运行。这样,电动汽车就成了一种备用电源,可以减少家庭对中央电网或通常使用化石燃料的独立发电机的依赖。除了紧急情况之外,在日常生活中,V2H允许业主在高峰时段从电动汽车电池中取电,然后在低谷时段再为汽车充电,进而优化电力成本,实现成本节约。
另一个用例是“车对负载”(V2L),可以带来更多可能性。V2L进一步展示了双向供电的多用途。在这种情况下,电动汽车成了一种能够为外部设备、电器或系统供电的便携式电源。这在很难使用传统电源的偏远地区特别有用。想象一下,在一个僻静的地方搭建一个露营地,并使用电动汽车来为照明和烹饪设备供电,该有多好。商家和活动组织者也可以利用V2L来为他们的设备现场供电,摆脱固定电源的限制,再也不必拖运笨重的发电机。V2L的潜在应用非常广泛:从娱乐到商业无所不包。
双向供电开启了多种可能性。解决400/800V充电难题,是当今的重中之重。但是,其它概念不仅仅代表了技术创新,还是向更加整合、可持续的能源格局迈出的关键一步。通过增强电网的弹性,为电动汽车车主带来经济效益,确保家庭能源安全,以及实现电力供应的便携性,双向供电技术利用电动汽车蕴含的潜力,将它们从单纯的交通工具转变为未来能源基础设施的关键节点。

图4:正弦振幅转换器(SAC)拓扑提供隔离和电压转换功能,允许您将这些功能部署在所需的位置,与稳压装置分开。
双向供电模块带来新的可能性
双向供电的巨大潜力正在汽车领域得到发掘。两个电源组件系列最有效地利用了双向供电功能。一是Vicor 母线转换器模块,即BCM,在两个电压轨之间提供隔离、固定比例的转换。另一个是非隔离版本,称为NBM,其它方面与BCM类似。后者在双向供电环境中更容易使用,因为它可以使用任一端口的电源“启动”(建立和稳定谐振开关)。如果需要隔离,使用BCM®,但这需要少量额外的电路,以提供从“二次侧”设备电源启动它所需的偏置。
参考文献:
《纽约时报》,2021年10月1日;Frost & Sullivan,2022年11月28日
作者介绍:
Matthew Jenks现任Vicor公司北美汽车销售和现场应用工程总监。Matthew拥有超过25年的汽车电子经验,涉及模块、电源电子元件、定制集成电路和半导体。他曾在多家一级和二级汽车公司担任销售、营销、工程和现场应用职位,包括英飞凌、意法半导体、国际整流器、伟世通和摩托罗拉等。Matthew从密歇根州立大学获得了电气工程专业学士学位。









