
LTS110是一款性价比极高的V/I转换器,可以将模拟电压线性的转换成0-20mA/4-20mA;用户可以通过外部的Rset进行设置想要的输出范围;外部可通过三极管进行功率转移;LDO为内部基准输出,默认输出2.5V;简化V/I转换设计。
为什么工业现场会使用4-20mA?
首先在工业现场,要完成信号的调理并进行长线传输,会产生以下问题:
1、如果传输的信号是电压信号,传输线会受到来自现场的各种噪声的干扰;
2、由于采样端并非绝对高阻,以及传输线的存在线阻,会导致传输压降产生;
采用电流信号的原因是不容易受干扰,因为工业现场的噪声电压的幅度可能达到数V,但是噪声的功率很弱,所以噪声电流通常小于nA级别,因此给4-20mA传输带来的误差非常小;电流源内阻趋于无穷大,导线电阻串联在回路中不影响精度,因此在普通双绞线上可以传输数百米;由于电流源的大内阻和恒流输出,在接收端我们只需放置一个250欧姆到地的电阻就可以获得0-5V的电压,低输入阻抗的接收器的好处是nA级的输入电流噪声只产生非常微弱的电压噪声。
4-20mA的电流环便是用4mA表示零信号,用20mA表示信号的满刻度,而低于4mA高于20mA的信号用于各种故障的报警。
为什么选择4-20mA而不是0-20mA呢?
很简单,如果0是最小,那么开路故障就检测不到了!
对于两线制仪表来说,只有两根线,一根是电源线,一根信号线,环路工作电流一般为3.5mA,即环路内的器件总电流不大于3.5mA,最大电流小于24mA。
对于三线制仪表来说,分为电源、信号线、GND,常见传输方式为信号线和GND,即常见的共地型三线制。
本次主要介绍三线制工业模拟接口介绍:
01

该电路为常见的HOWLAND结构,输出精度高,带载能力好。
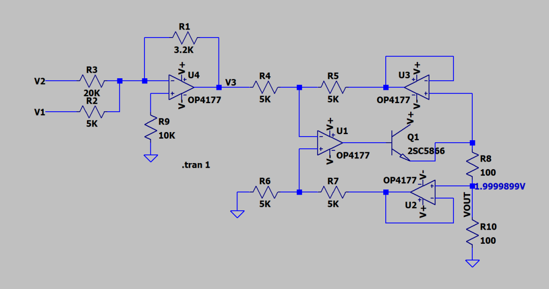
02

该电路为常见的反馈型结构,使用仪放结构,可以有效提升反馈部分的共模抑制比。
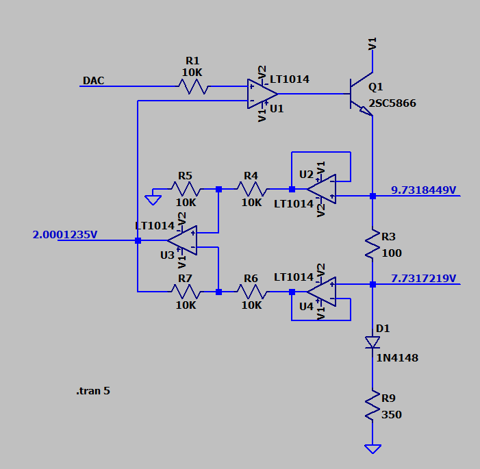
03

该电路使用的人还是比较多的。
04

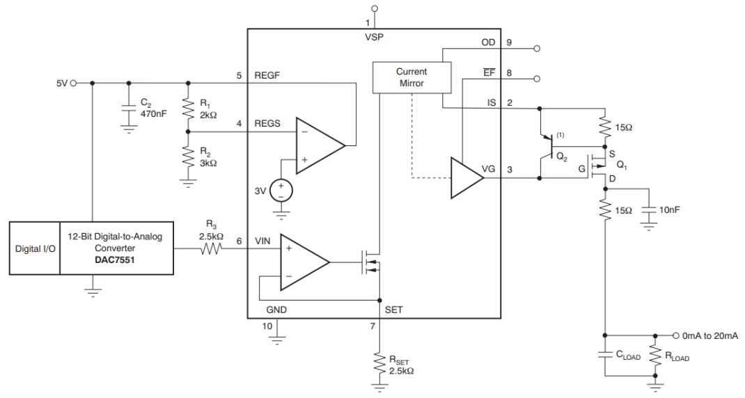
这个是集成芯片XTR111的电路。我司也有兼容XTR111的芯片--LTS111,详情可联系销售。
先积推出的高性能、低成本、外围简洁三线制
LTS110

注意:
1、该电路为电压输入,0-20mA输出。
2、SET电阻Rset建议选用高精度低温漂的电阻。
3、NPN选型需求,SOT223封装以上,VCE耐压大于60V,例如BCP56。
4、输出的15ohm电阻,如果4KV浪涌,最小封装要求0805,;如果6KV浪涌,最小封装要求1206。
5、该电路为通用电路,需要根据现场情况增加保护器件,例如输出增加TVS/ESD二极管/放电管等,TVS选择大于电源电压型号。
6、OD如果不使用,建议直接接地处理,或通过一个电阻接地。
7、HART信号通过HART引脚耦合进去,如果不用可以在外部加一个10nF/22nF电容。
8、EF为输出开路报警,为开漏输出,需要外接上拉电阻,不用可悬空。
9、VSP需要做浪涌、反接等处理,才能接入芯片。
10、VREF输出口需要加一个10uF电容,对外使用也可以用运放buffer一下。
11、输出电阻后面的10nF电容不可以省略。
01 产品特性
输出范围可以通过Rset及外围调节,例如产生0-20mA/4-20mA/0-25mA/电流输出
Rset设置电流公式:Imax=10*Vinmax/Rset(Vin为模拟量输入,Vinmax=5.5V)
INL:0.02% tpy(4-20mA两点校正后)
输出误差:0.1% tpy
IOUT电压系数:0.01% of SPAN tpy ( 8-36V@20mA)
IOUT负载系数:0.005% of SPAN tpy( 0-800R@20mA@24V)
单电源供电:8V-36V
输出故障报警(EF)
支持输出关闭(OD)
LDO输出:2.5V
LDO温度系数:<20ppm
静态工作电流:<500uA
启动时间:<500us
封装:MSOP10-EPAD
工作温度:-40℃ to 125℃
02 产品应用
仪器仪表变送器
工业模拟信号隔离
工业控制器
PLC输出驱动

03 产品优势
完美替代运放/XTR111产生的4-20mA电路
外围精简、LTS110封装为MSOP10
可对外提供一路VREF,具有低温漂、低噪声、高精度的2.5V基准
定义新颖
三线制高性能、低成本、外围简洁
04 LTS110-10颗芯片线性度测试

05 产品信息

来源:先积集成