作者:Antoniu Miclaus,系统应用工程师
Doug Mercer,顾问研究员
目标
本实验活动使用ADALM2000和Scopy介绍包络检测和幅度调制。信号的包络相当于其轮廓,包络检波器连接该信号中的所有峰值。包络检测在信号处理和通信领域应用广泛,幅度调制(AM)检测便是其中一个应用。
AM是电子通信领域使用的一种调制技术,常用于通过无线电载波传输信息。在AM中,载波的幅度(信号强度)与被传输的波形成比例变化。例如,该波形可能对应于扬声器重现的声音或电视像素的光强度。
典型的幅度调制信号如公式1所示。

其中:
►
:消息信号
►
:载波信号
►k = 调制指数(通常在0至1之间变化)
►ωm = 消息频率
►A = 载波幅度
►ωc = 载波频率
包络检波器是一种电子电路,它以高频信号为输入并提供输出,即原始信号的包络(ω c » ω m)。
包络检波器主要由两个元素组成:
►二极管/整流器:用于增强接收信号的一个半周而抑制另一个半周
►低通滤波器:去除检测/解调后信号中剩余的高频元素时需要。
滤波器通常由一个非常简单的RC网络组成,但在某些情况下,依靠整流器之后的电路有限频率响应即可提供滤波器。
材料
►ADALM2000主动学习模块
►无焊试验板和跳线套件
►两个1 kΩ电阻
►两个1 μF电容
►两个1N914二极管
包络检波器
背景知识
请看图1所示的电路。

图1.基本包络检波器电路。
电路中的电容在上升沿储存电荷,并当信号下降时,通过电阻缓慢释放电荷。串联的二极管对输入信号进行整流,仅当正输入端的电位高于负输入端时才允许电流流动。

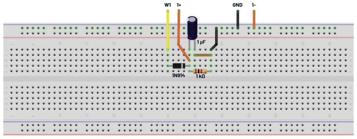
图2.包络检波器试验板电路。
硬件设置
为包络检波器电路构建图2中的试验板电路。
程序步骤
使用第一波形发生器作为提供AM信号的信号源,其参数如下所示:
►k = 0.5
►ωc = 10 kHz
►ωm = 100 Hz
►A = 3
要生成AM信号,请使用Scopy信号发生器中的数学函数。将记录长度设置为20 ms,将采样率设置为75 MSPS,并应用以下函数:(1 + 0.5 × cos (2 × pi × 100 × t)) × 3 × cos (2 × pi × 100 × 100 × t)。生成的波形如图3所示。

图3.生成的AM信号。
配置示波器,以使输出信号显示在通道1上。
断开电容与电路的连接,并观察输出信号。产生的波形如图4所示。

图4.生成的AM信号的正半部分。
如果不连接电容,电路的工作方式与正半波整流器类似,即保留大于0 V的信号部分。
现在,将电容重新连接到电路。产生的波形如图5所示。

图5.正半波包络。
得到的信号是先前得到的正半波的包络。实际上,它是具有10 kHz变化的100 Hz消息信号(由载波信号引入)。
频域频谱
这些信号也可使用频谱分析仪工具在频域中查看。首先,同时观察10 kHz载波和100 Hz消息信号(因为二者都位于该电路的输出端)。启用通道1,并将扫描范围设置为10 Hz至15 kHz。运行单次扫描。从标记选项卡和标记表中启用标记1和2。使用上一个峰值、下一个峰值移动每个标记,以便在载波和消息信号上设置这些标记。产生的波形如图6所示。

图6.消息和载波信号。
将扫描范围设置为9 kHz至11 kHz。在图7中,主峰值位于10 kHz载波频率处,并且载波两侧有±100 Hz的调制边带(9900 Hz和10100 Hz)。

图7.解调后的载波信号频谱。
将扫描范围设置为20 Hz至180 Hz。在图8中,主峰值位于100 Hz消息频率处。

图8.解调后的消息信号频谱。
由于使用基本包络检波器电路对输出信号进行了频率分析,因此消息和载波信号均显示出来。在施加的输入信号中,载波幅度大于消息幅度,而相比之下,频谱分析仪绘图通知中的消息信号(100 Hz)被放大,幅度相较于载波信号更为明显(参见标记表)。
扩展包络检波器
背景知识
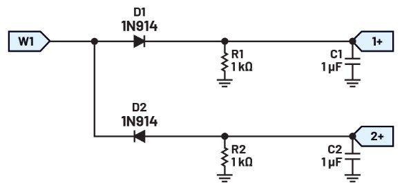
请看图9所示的电路。

图9.正负包络检波器电路。
在图1的电路中添加一个类似的电路。唯一的区别是二极管反转,允许负电压通过RC电路。
硬件设置
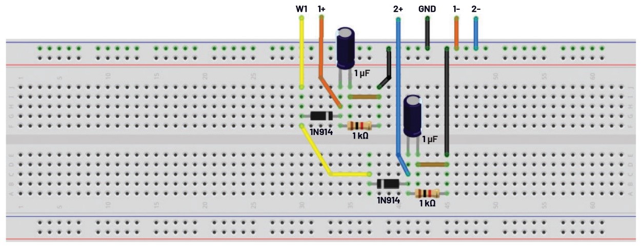
为扩展包络检波器电路构建图10中的试验板电路。

图10.扩展包络检波器试验板电路。
程序步骤
使用第一波形发生器作为提供AM信号的信号源,其参数如下所示:
►k = 0.5
►ωc = 10 kHz
►ωm = 100 Hz
►A = 3
要生成AM信号,请使用Scopy信号发生器中的数学函数。将记录长度设置为50 ms,并应用以下函数:(1 + 0.5 × cos (2 × pi × 100 × t)) × 3 × cos (2 × pi × 100 × 100 × t)。生成的波形如图11所示(显示了5个周期)。

图11.生成的AM信号。
配置示波器,以使输出信号显示在通道1上。
断开电容C1和C2与电路的连接,并观察输出信号。产生的波形如图12所示。

图12.生成的AM信号的正半部分和负半部分。
如果不连接电容,电路就像一个正半波整流器和负半波整流器,并将正半波与负半波分开。
现在,将电容重新连接到电路。产生的波形如图13所示。

图13.正半波包络和负半波包络。
得到的信号是先前得到的正半波和负半波的包络。
问题
1. 如果电容/电阻值发生变化会如何?这种情况有什么缺点?
2. 对于图1中的电路,如果在D1和R1之间添加一个与二极管串联的电阻,输出会受到什么影响?请解释有何差异。
额外活动:偏置包络检波器
如果幅度(即摆幅)小于二极管的正向导通电压,则图1中基于二极管的简单包络检波器无法正常导电,或者根本无法导电。当二极管未完全导通时,对于高调制指数(接近100%),调制信号的负半部分将严重失真。解决此限制的一个方法是为二极管引入小直流偏置。该小偏置电流移动到电路的静态工作点,正好位于二极管的导通点。
材料
►ADALM1000主动学习模块
►无焊试验板和跳线套件
►一个1.5 kΩ电阻(棕色、绿色、红色)
►一个10 kΩ电阻(棕色、黑色、橙色)
►一个20 kΩ电阻(红色、黑色、橙色)
►两个1.0 μF电容(C1和C2)
►一个2N3904 NPN晶体管
►一个1N914二极管
背景知识
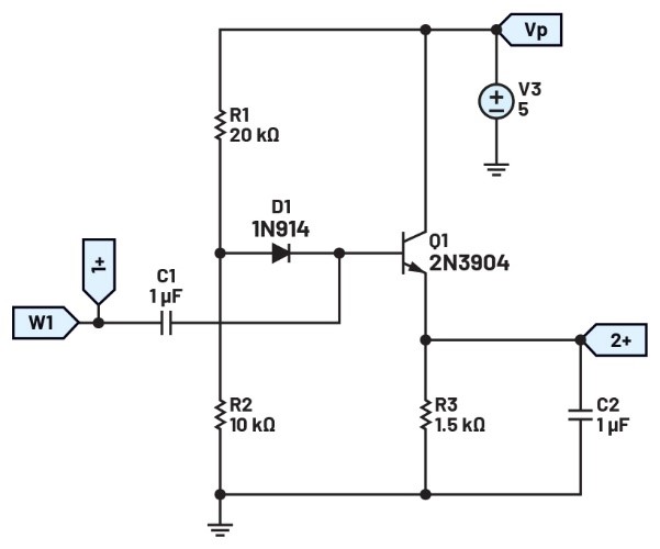
考虑图14所示的电路。

图14.偏置包络检波器电路。
幅度调制信号交流耦合到NPN晶体管Q1的基极,该晶体管配置为发射极跟随器。分压器R1和R2与二极管D1设置交流耦合输入的直流偏置点(直流恢复)。如果没有任何调制输入,Q1发射极处的直流静态工作点将等于R1和R2连接点的电压减去D1的二极管压降和Q1的VBE。Q1的基极电流流入二极管D1,使其正向偏置。在调制输入的正半周期内,D1关闭,输入信号峰值为滤波电容C2充电。在输入信号的负半周期内,晶体管Q1关闭,D1的导电能力更强,提供输入电流。
硬件设置
为偏置包络检波器电路构建图15中的试验板电路。

图15.偏置包络检波器试验板电路。
程序步骤
将电路连接至5 V电源。
为了测试该电路,首先使用简单二极管包络检波器示例中使用的相同调制信号。将新设计与简单二极管包络检波器进行比较。使用与前面相同的步骤,生成具有较小幅度/较高调制指数的AM信号,并比较这两种检波器设计的输出。
图16显示了偏置包络检波器的输入和输出波形示例。

图16.偏置包络检波器波形。
问题
1. 包络检波器电路的基本组成部分有哪些?请描述它们的作用。
2. 包络检波器的时间常数(RC)对其性能有何影响?
您可以在学子专区论坛上找到问题答案。
关于ADI公司
Analog Devices, Inc. (NASDAQ: ADI)是全球领先的半导体公司,致力于在现实世界与数字世界之间架起桥梁,以实现智能边缘领域的突破性创新。ADI提供结合模拟、数字和软件技术的解决方案,推动数字化工厂、汽车和数字医疗等领域的持续发展,应对气候变化挑战,并建立人与世界万物的可靠互联。ADI公司2024财年收入超过90亿美元,全球员工约2.4万人。ADI助力创新者不断超越一切可能。更多信息,请访问www.analog.com/cn。
作者简介
Antoniu Miclaus是ADI公司的软件工程师,负责为Linux和无操作系统驱动程序开发嵌入式软件,同时从事ADI教学项目、QA自动化和流程管理工作。他于2017年2月在罗马尼亚克卢日-纳波卡加盟ADI公司。他拥有贝碧思鲍耶大学软件工程硕士学位,并拥有克卢日-纳波卡科技大学电子与电信工程学士学位。
Doug Mercer于1977年毕业于伦斯勒理工学院(RPI),获电子工程学士学位。自1977年加入ADI公司以来,他直接或间接贡献了30多款数据转换器产品,并拥有13项专利。他于1995年被任命为ADI研究员。2009年,他从全职工作转型,并继续以名誉研究员身份担任ADI顾问,为“主动学习计划”撰稿。2016年,他被任命为RPI ECSE系的驻校工程师。