作者:白玉杰,高级应用工程师
摘要
在汽车显示系统领域,TFT LCD显示屏目前是车载显示面板的主流选择。与此同时,OLED和micro-LED显示屏也逐渐吸引了市场的广泛关注。为了适应不同的显示技术,我们需要开发相应的电源技术。TFT LCD显示屏通常使用侧光式背光和直下式背光。为了提高显示性能,业界开发了基于mini-LED的直下式背光的局部调光技术。OLED显示屏在智能手机中更为常见,而面向汽车的OLED和mirco-LED显示屏仍在开发中。本文全面介绍了汽车显示系统及电源技术。
简介
随着汽车电气化的推进,消费者希望汽车在安全性、便利性、娱乐体验、生产力、舒适性和可持续性等方面实现全面提升。为了满足这一需求,OEM和一级供应商需要寻找新的解决方案。然而,随着车载硬件的不断增加,功耗问题也日益凸显。在设计的初期阶段就充分考虑电源管理功能,成为了解决这一难题的关键。对此,本文将深入探讨汽车显示系统的电源技术。
汽车显示系统
图1为一个简化的汽车显示系统,其中包括主机、显示面板以及屏蔽双绞线(STP)或同轴电缆。其中,汽车主机,常被称为信息娱乐系统,是车辆中音频、娱乐、导航和连接功能的中心控制枢纽。在现代汽车中,先进的人机交互界面已成为标配,如准确的语音识别、反应迅速且触感流畅的触摸屏,以及复杂多变的手势控制等。
在显示面板内部,时序控制器(TCON)充当视频或图像流与显示模式之间的桥梁。信息娱乐系统与TCON之间的高效连接,依赖于一对串行器(SER)和解串器(DES)芯片,支持通过长达10米的屏蔽STP或15米同轴电缆进行高速芯片间通信。对于45英寸到60英寸、7680 × 2160像素的全座舱宽度显示屏,数据传输速度需要达到28 Gbps。

图1.ADI公司的千兆多媒体串行链路(GMSL™)解决方案是一种性价比高、结构简单且可扩展的SERDES技术。
汽车TFT-LCD显示屏电源架构
图2为TFT-LCD显示面板示例。整个显示面板系统由TCON、微控制器(MCU)、LED面板(背光)和TFT偏置PMIC组成。

图2.LCD显示系统功能框图。
背光
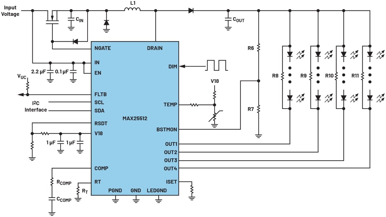
背光电源技术可分为两种常见类型:侧光式和直下式,如图3所示。侧光式背光是传统的背光供电方法,它将LED布置在显示面板的边缘。通常,侧光式背光使用四到八个LED灯串。控制LED灯串亮度的方法称为全局调光,即调整整个背光或特定LED灯串的亮度。如图4所示,LED灯串由升压转换器供电。调光功能可由外部PWM或内部18位寄存器T_ON执行。MAX25512还支持混合调光,即综合采用模拟调光和PWM调光。在200 Hz调光频率下,调光比为16,667:1。采用混合调光时,调光比可翻倍至33,333:1。

图3.背光电源技术:侧光式和直下式。
如图3所示,mini-LED以矩阵形式均匀分布,位于LCD面板的正下方。每个mini-LED的亮度均可独立动态调节,以适应图像内容的变化。这种调光方法称为局部调光,能够大大提高对比度。与侧光式显示屏相比,直下式背光的功耗较低。当显示图像中的深色内容时,直下式背光可以关闭深色图像分区的LED,同时还能减轻显示深色内容图像时的漏光现象。
对于侧光式背光,显示屏尺寸、分辨率和亮度取决于LED灯串数量和每串的LED数量。而对于直下式背光,则通过LED分区控制实现对显示面板的大尺寸、高分辨率和高对比度需求。图5为两个LED并联后串联一个LED的配置(1S2P)。背光驱动和光学要求共同决定了LED配置,例如1S2P或2S1P。其中,VLED用于提供LED正向电压,而VSINK是维持LED所需恒定电流的电压。

图4.MAX25512背光驱动器。

图5.1S2P LED分区。
图6为两种不同类型的局部调光LED驱动器。矩阵LED驱动器采用分时复用技术。如图6a所示,四个LED共享一个电流源,并通过四个PMOS进行控制。直驱LED驱动器中的LED由同一VLED和单独的电流源供电,如图6b所示。相比矩阵LED驱动器,直驱LED驱动器具有更高的电流驱动能力。驱动相同数量的LED时,矩阵LED驱动器的使用数量通常少于直驱LED驱动器。

图6.局部调光LED驱动器:(a)矩阵LED驱动器,(b)直接驱动LED驱动器。
MAX2550x是一款集成PMOS的矩阵LED驱动器,VLED工作电压可达14 V。因此能够支持单个分区中最多串联四个LED (4S1P)。内部PMOS优化了电流环路,从而改善了EMI性能并消除了鬼影。此外,得益于PMOS的内部控制,系统复杂性和尺寸也得以减小。
MAX2550x还具备反馈控制功能。随着结温升高,LED的正向电压呈现单调下降趋势。如果VLED在整个工作温度范围内变化不定,VSINK电压将升高,这会导致功耗提高,温度低于85℃时这种状况尤为突出。反馈控制功能通过调整VLED来优化VSINK电压。理想情况下,VLED是LED正向电压与VSINK的和。如图7所示,当VSINK电压较低时,MAX2550x背光驱动器中的FB会吸收电流IFB并提高VLED。

图7.MAX2550x与MAX25660/MAX20048的反馈控制配置。
矩阵LED驱动器MAX2550x和直接驱动LED驱动器MAX21610均配备了点校正功能。LED点校准是针对LED背光显示屏的逐像素校正技术,会校准各个LED输出,以确保输出相同的亮度。为了实现显示色彩和亮度的一致性,MAX2550x有两种方法来设置各LED电流:每个LED分区均可通过独立的5位电流设置和17位PWM设置进行调整。5位电流设置可用于校准每个LED的亮度。当所有LED分区的亮度设置均相同时,17位PWM设置可通过全局设置实现统一调节。
此外,MAX2550x能够实现信号装置功能,通过增强发光符号亮度指示故障或系统运行状态,例如低油量/电量。采用特定的电流设置和PWM设置,MAX2550x的峰值电流还可以借助SCALE_SEL寄存器进一步配置。
TFT偏置
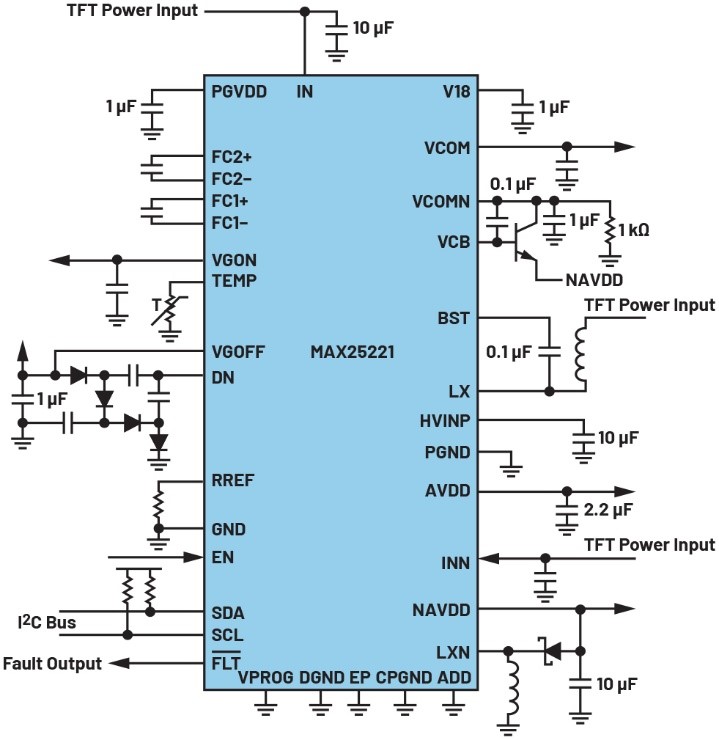
对于6英寸以上且分辨率较高的显示面板,需要为TFT偏置提供外部电源电路。对于较小的显示面板,电源电路则直接集成在玻璃中。通常,电源电压为3.3 V和5 V。此外,5 V供电轨因其更高的可靠性,广泛应用于汽车显示面板中。
如图8所示,集成TFT电源电路(MAX25221)利用升压转换器提供的AVDD和NAVDD,为源驱动器(也称为列驱动器)供电。栅极驱动器(也称为行驱动器)由两个独立电荷泵产生的VGH和VGL供电。此外,该电路还集成了VCOM和VCOM温度补偿。
列驱动器、行驱动器、VCOM的目标电压和电源开/关序列均可通过编程设置,并存储在非易失性存储器中。这一功能确保了TFT LCD的参考背板电压能够针对不同面板进行调整,从而有助于降低显示像差并提高系统稳健性。

图8.集成VCOM的TFT偏置电源。
OLED/Micro-LED驱动器
OLED/micro-LED与LCD显示屏相比,电源电路类似,包括TFT偏置PMIC和OLED/micro-LED电源。目前,消费电子领域的OLED显示屏技术日渐成熟。为OLED显示屏供电的PMIC通常使用5 V额定电压,既将TFT偏置电源和OLED/micro-LED电源结合在一起,还集成了两个升压转换器和一个反向降压-升压转换器。适用于汽车OLED/micro-LED显示屏的电源PMIC仍在开发中。相比消费电子产品,汽车OLED/micro-LED显示屏的尺寸更大,因此所需的电源电流也更高。此外,TFT偏置PMIC可能需要能够提供参考电压。
结论
OLED和micro-LED等新型显示技术的出现,正推动显示技术飞速发展。为了实现最佳性能,这些新型显示系统需要更先进的像素驱动器和TFT偏置PMIC。得益于TFT PMIC在效率、性能、智能化和散热方面的不断提升,LED驱动器将能够更好地满足新型显示技术的需求。
关于ADI公司
Analog Devices, Inc. (NASDAQ: ADI)是全球领先的半导体公司,致力于在现实世界与数字世界之间架起桥梁,以实现智能边缘领域的突破性创新。ADI提供结合模拟、数字和软件技术的解决方案,推动数字化工厂、汽车和数字医疗等领域的持续发展,应对气候变化挑战,并建立人与世界万物的可靠互联。ADI公司2024财年收入超过90亿美元,全球员工约2.4万人。ADI助力创新者不断超越一切可能。更多信息,请访问www.analog.com/cn。
作者简介
白玉杰是ADI公司的高级应用工程师,负责汽车电源产品的支持和应用。他于2020年加入Maxim Integrated(现为ADI公司的一部分),拥有美国迈阿密大学(俄亥俄州)电气工程硕士学位。