产品概述
ET84501是一款全集成同步升压转换器,带有19mΩ功率开关和23mΩ整流开关。此器件可以为便携式设备提供高效率小型电源解决方案。ET84501具有2.7V到12V的宽输入电压范围,可以支持由单节或多节电池供电的应用,包括锂离子/锂聚合物电池。ET84501具有输出7A持续开关电流的能力,且能够提供高达12.4V的输出电压。
ET84501 采用自适应恒定关断时间峰值电流控制(ACOT)拓扑结构调节输出电压。在轻载条件下,ET84501以可提升效率的脉频调制(PFM)模式工作,在中等到重负载条件下,ET84501以脉宽调制(PWM)模式工作。其中PWM模式下的开关频率可以通过外部电阻在200kHz至2.2MHz之间调节。除了开关频率可以外部调节之外,ET84501的峰值限流值一样可以通过外部电阻值调节,最大峰值电流可达11.5A。ET84501还内置3ms软启动功能,并提供了13V输出过压保护、逐周期过流保护和热关断保护等保护机制,能够更好地保护整个系统。
ET84501采用紧凑的UQFN11(2.0mm x 2.5mm)封装。
产品特性
输入电压范围:2.7V to 12V
输出电压范围:4.5V to 12.4V
效率高达90%(VIN=3.3V,VOUT=9V,IOUT=2A时)
高达11.5A的可编程峰值限流
可编程开关频率:200kHZ to 2.2MHz
3ms的内置软启动时间
轻载下采用PFM运行模式
13V的内部输出过压保护
FB电压为1.212V
逐周期限流保护、过温保护
封装:UQFN11(2.0mm x 2.5mm)
管脚定义

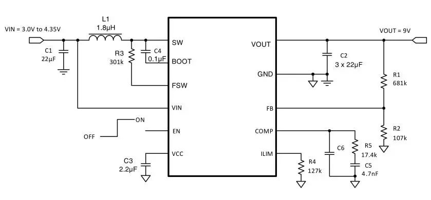
典型应用

来源:力芯微电子