产品概述
ET51200 器件是一款灌电流和拉电流双倍数据速率 (DDR) 终端稳压器,专门针对低输入电压、低成本、低噪声的空间受限型系统而设计。
ET51200 可保持快速的瞬态响应,仅需 20µF 较小输出电容。ET51200 支持遥感功能,并满足 DDR、DDR2、DDR3、DDR3L、低功耗 DDR3 和 DDR4 VTT 总线终端的所有电源要求。
此外,ET51200 还提供一个开漏 PGOOD 信号来监测输出稳压,并提供一个 EN 信号在 S3(挂起至 RAM)期间针对 DDR 应用对 VTT 进行放电。
ET51200 采用带散热焊盘的高效散热型 10 引脚 VSON 封装。其额定温度范围为 -40°C 至 +85°C。
产品特性
输入电压范围:
输入电压:支持 2.5V 和 3.3V 电源轨
VLDOIN 电压范围:1.1V 至 3.5V
具有压降补偿功能的灌电流和拉电流终端稳压器
需要较小的输出电容 20µF(通常为 3 × 10µF MLCC),即可用于存储器终端应用 (DDR)
具有使能控制功能
REFIN 输入允许直接或通过电阻分压器灵活进行输入跟踪
±10mA带载能力的缓冲基准
用于监视输出稳压的 PGOOD
内置软启动,欠压锁定 (UVLO) 和过流限制 (OCL)
极佳的输入和负载瞬态响应
热关断
支持 DDR、DDR2、DDR3、DDR3L、低功耗 DDR3 和 DDR4 VTT 应用
封装:DFN10(3×3) 带有散热焊盘的 10 引脚封装
管脚定义

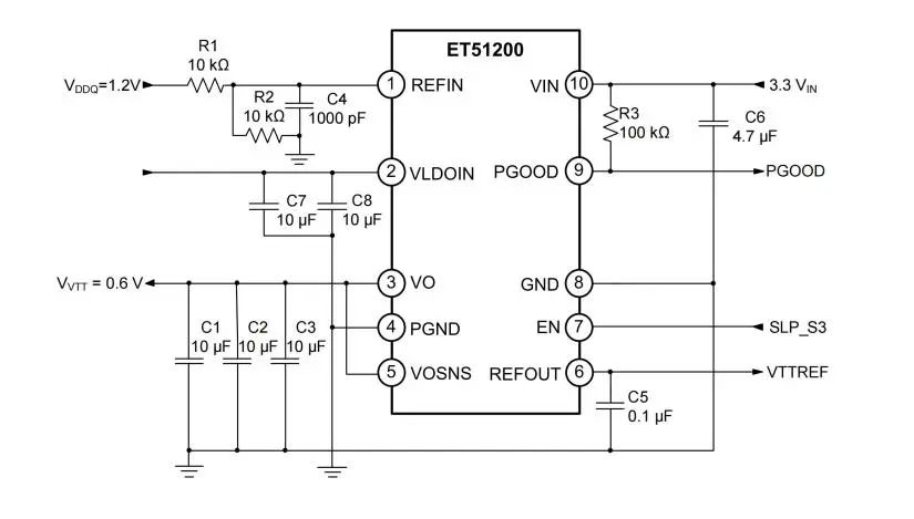
典型应用

来源:力芯微电子