【国内首发】驱动AI算力革新 帝奥微推出超小体积3A TEC控制器DIO8835

--## 电子创新网图库均出自电子创新网,版权归属电子创新网,欢迎其他网站、自媒体使用,使用时请注明“图片来自电子创新网图库”,不过本图库图片仅限于网络文章使用,不得用于其他用途,否则我们保留追诉侵权的权利。 ##--

本网站转载的所有的文章、图片、音频视频文件等资料的版权归版权所有人所有,本站采用的非本站原创文章及图片等内容无法一一联系确认版权者。如果本网所选内容的文章作者及编辑认为其作品不宜公开自由传播,或不应无偿使用,请及时通过电子邮件或电话通知我们,以迅速采取适当措施,避免给双方造成不必要的经济损失。
winniewei , 10 十一月 2025

随着AI算力的不断提升,数据中心对激光器发射功率的要求也在持续增长。然而,高温环境下激光器功率衰减一直是光模块传输的痛点。为维持激光器的稳定输出功率,所需的TEC(热电制冷器)电流也随功率增大而增加。传统1.5A TEC控制器因效率问题,逐渐难以满足超高速光模块的应用需求。

针对这一应用痛点,继1.5A TEC控制器DIO8833推出后,帝奥微重磅推出国内首款最小体积3A TEC控制器DIO8835!

1.png

DIO8835主要参数:

  • 超小封装:WLCSP 2.47mm*2.47mm, 面积仅6mm²左右,小于同规格竞品面积500%!

  • 电流能力:3A

  • 相比较DIO8833增加硬件PID的控制方式(温度可以自稳定)也支持软件PID的算法

  • 在超过1A负载电流(Rload=2Ω)下,效率>90%

  • 三段式缓起满足光模块Inrush电流需求

  • 过温和打嗝保护

  • 全温下REF精度在1%以内,可以给板上例如热敏电阻或者ADC等提供参考

  • 支持TEC过压和过流保护

  • 工作电压范围:2.7V~5.5V

  • 工作温度范围:-40℃~125℃

2.png

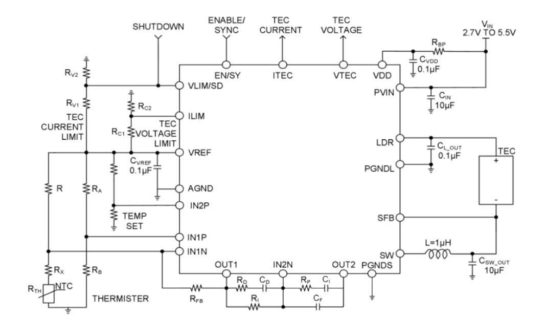
图1 DIO8835硬件PID配置

3.png

图2 Vin = 3.3V下不同负载效率曲线

4.png

图3 Vin=3.3V下,0~满电流的平滑输出电压波形

作为国内领先的模拟芯片供应商,帝奥微在AI数据通信产品领域持续深耕、加速布局。公司依托核心技术优势,从AI端侧的手机、笔电等消费电子产品,到AI云侧的服务器与光模块数据中心,再到车载领域的智能汽车高速互联场景,均构建了针对性的系统级解决方案。

来源:江苏帝奥微电子股份有限公司

评论

精彩推荐

2026英伟达GTC大会专题

CES 2026(国际消费类电子产品展览会)专题

第四届南渡江智慧医疗与康复产业高峰论坛

第十五届松山湖中国IC创新高峰论坛

第四届滴水湖中国RISC-V产业论坛

Recent comments

没有评论。
  • 1873774516_516738
  • 2460440665_516737
  • 1457585548_516736
  • 780289498_516735
  • 2283262460_516734