2025年12月9日,致力于亚太地区市场的国际领先半导体元器件分销商---大联大控股宣布,其旗下世平推出基于安森美(onsemi)NCP5156x芯片的双通道隔离驱动IC评估板方案。

图示1-大联大世平基于onsemi产品的IC评估板方案的展示板图
当前,新能源及工业驱动市场正面临高功率密度与高可靠性要求的双重挑战。随着碳化硅等宽禁带半导体技术的普及,高频应用带来的开关损耗、电磁干扰及安全隔离问题日益凸显。大联大世平基于onsemi NCP5156x芯片推出双通道隔离驱动IC评估板方案,凭借其4.5A/9A的强大驱动能力和5kVRMS的高等级电气隔离性能,有效提升了系统的开关效率与运行稳定性。

图示2-大联大世平基于onsemi产品的IC评估板方案的场景应用图
NCP5156x是onsemi旗下一款高性能双通道隔离栅极驱动器,专为驱动功率MOSFET和SiC MOSFET的快速开关应用而优化。该器件具备4.5A拉电流和9A灌电流的峰值驱动能力,能够有效满足高频开关应用对驱动强度的严苛需求。
NCP5156x具有卓越的时序特性,其传播延迟短且通道间匹配度高,有助于提升系统效率并减少开关损耗。在安全隔离方面,器件提供了输入与输出之间高达5kVRMS的电气隔离强度,并支持高达1500VDC的工作电压,为高压应用场景提供可靠保障。
该驱动器支持灵活的配置方式,可适配多种拓扑结构,包括两个低侧驱动、两个高侧驱动或带可编程死区时间的半桥驱动。通过ENA/DIS引脚可实现双通道的启用或停用控制,简化了系统管理。此外,NCP5156x还集成了完善的保护功能,包括独立的栅极驱动器欠压锁定(UVLO)和可调节的死区时间控制,进一步增强系统的可靠性和安全性。
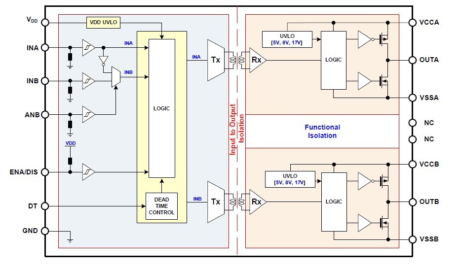
针对5kVRMS隔离需求,评估板采用NCP51561高性能隔离双通道栅极驱动器,为功率器件提供稳定可靠的驱动支持。设计指南详尽囊括操作流程、接口定义、电路原理图、PCB布局规范及完整物料清单(BOM),助力工程师快速完成系统设计与验证。评估板全面支持NCP51561xyDWR2G、NCV51561xyDWR2G、NCP51560xyDWR2G、NCP51563xyDWR2G和NCV51563xyDWR2G等多个系列芯片的性能评估。

图示3-大联大世平基于onsemi产品的IC评估板方案的的方块图
为针对光伏逆变器、电动汽车驱动、工业电机及云服务器电源等高压应用场景,评估板提供了完整的技术解决方案。它集成了高性能隔离驱动与完善的保护机制,可有效应对高频开关损耗、电磁干扰及安全隔离等设计挑战。通过提供经过验证的参考设计、优化布局方案及完整物料清单,显著降低研发门槛,助力客户加速产品上市进程,为高可靠性功率系统提供技术支撑。
核心技术优势:
设计灵活性好:可用于双低侧、双高侧或半桥闸极驱动:
两个输出驱动器均具有独立的UVLO保护;
输出电源电压范围为6.5V至30V,其中驱动电压5V、8V用于一般MOSFET、13V和17V用于SiC MOS;
4.5A峰值拉电流(Sink)、9A峰值灌电流(Source)输出;
共模瞬态抗扰度CMTI >200V/ns;
传播延迟典型值为36ns。
每个通道有5ns最大延迟匹配,5ns最大脉宽失真:
使用者可程式输入逻辑通过ANB的单输入或双输入模式(仅限NCP51561/563)启用或停用模式;
3V至5.0V VDD电源范围,最高30V VCCA/VCCB电源范围;
4.5A和9A拉电流/灌电流驱动能力;
TTL兼容输入;
允许输入电压高达18V,适用于INA、INB、和ANB脚位;
用于死区时间的板载微调电位器程式设计;
用于INA、INB和ENA/DIS的3位接头引脚;
2位接头,用于ANB引脚;
支持MOSFET和SiC半桥测试。
连接到外部功率级MOSFET,输入电压:600V-800VDC(最大允许900VDC)。
方案规格:
电源电压:输入侧VDD 3.0V(最小)-5.0V(最大);
电源电压:驱动器侧如下可选:
b1:5V UVLO版本VCCA、VCCB:6.5V(最小)-30V(最大);
b2:8V UVLO版本VCCA、VCCB:9.5V(最小)-30V(最大);
b3:13V UVLO版本VCCA、VCCB:14.5V(最小)-30V(最大);
b4:17V UVLO版本VCCA、VCCB:18.5V(最小)-30V(最大);
INA、INB和ANB接脚上的逻辑输入电压VIN:0V(最小)-18V(最大);
ENA/DIS VEN脚位上的逻辑输入电压:0V(最小)-5.0V(最大);
工作温度Tj:−40℃(最小)-+125℃(最大)。
本篇新闻主要来源自大大通:
世平基于安森美NCP5156x系列双通道隔离驱动IC评估板介绍
如有任何疑问,请登陆【大大通】进行提问,超过七百位技术专家在线实时为您解答。欢迎关注大联大官方微博(@大联大)及大联大微信平台:(公众账号中搜索“大联大”或微信号wpg_holdings加关注)。
关于大联大控股:
大联大控股是致力于亚太地区市场的国际领先半导体元器件分销商,成立于2005,今年喜迎20周年,总部位于台北,旗下拥有世平、品佳、诠鼎及友尚,员工人数约5,000人,代理产品供应商超过250家,全球67个服务据点,2024年营业额达新台币8,805.5亿元。大联大开创产业控股平台,专注于国际化营运规模与在地化弹性,长期深耕亚太市场,以「产业首选‧ 通路标竿」为愿景,全面推行「团队、诚信、专业、效能」之核心价值观,连续25年蝉联「全球分销商卓越表现奖」肯定,同时持续致力于强化ESG永续发展,连续3年荣获国际肯定,MSCI ESG评级A级殊荣。面临新制造趋势,大联大致力转型成数据驱动(Data-Driven)企业,并倡导智能物流服务(LaaS, Logistics as a Service)模式,协助客户共同面对智能制造的挑战。大联大从善念出发、以科技建立信任,并以「共创伙伴价值‧ 成就未来」为企业宗旨,期望与产业「拉邦结派」共建大竞合之生态系。