圣邦微电子推出SGM37601,一款六通道40V高效率LED驱动芯片。该器件可应用于平板电脑和笔记本电脑等中尺寸LCD显示屏设备。
SGM37601是一款专为显示器应用设计的高效LED驱动器,旨在为LED阵列提供稳定的背光电源。该驱动器能够支持每串最多12颗LED串联,通过峰值电流模式控制,精确调节LED串的最小阴极电压至适宜的工作余量电压,从而确保电流的高精度和充足的电压裕度。
这款驱动器支持2.8V至24V宽输入电压范围,并能提供高达40V的输出电压。用户可以通过编程设置每通道的LED电流,设置范围从6mA至25mA。LED电流精度可达到±2%,匹配精度为±1.2%,从而保证LED串之间亮度的均匀性。
在调光控制方面,SGM37601提供了多样化的选项,以满足不同的调光需求:
PWM直接调光,最高频率25kHz,最小占空比1%;
PWM转模拟调光:
最高频率2kHz @ 12位分辨率;
最高频率4kHz @ 11位分辨率;
最高频率8kHz @ 10位分辨率;
PWM转混合调光:
最高频率2kHz @ 12位分辨率;
最高频率4kHz @ 11位分辨率;
PWM转混合-26kHz调光:
最高频率2kHz @ 12位分辨率;
最高频率4kHz @ 11位分辨率;
最高频率8kHz @ 10位分辨率。
用户可以通过I²C接口灵活编程设置LED电流、开关频率和调光模式,开关频率可在100kHz至1.6MHz范围内编程。
SGM37601内置6个电流源,电流匹配精度高达±1.2%,确保LED串之间亮度的均匀性。它还内置了40V功率开关,导通电阻(RDSON)为155mΩ,结合峰值电流模式控制,实现高效率的同时,提供逐周期过流保护。开关频率可在100kHz至1.6MHz范围内进行调节,以适应不同的应用需求。
此外,SGM37601具备先进的开关压摆率控制功能,可选择内部或者外部两种补偿配置,同时提供灵活的补偿参数、可编程PFM模式、可自定义频率调节,以及可编程淡入/淡出时长。它还带有MTP的嵌入式存储器,方便客户存储默认配置。
在保护功能方面,SGM37601提供了全面的保护措施,包括LED灯串开路保护、LED过压保护、短路保护以及逐周期过流保护。用户还可以编程设置输出过压限制,默认值为36V,并且这款驱动器还具备可编程过温保护,确保在各种工作条件下的安全性和可靠性。
SGM37601采用符合环保理念的绿色封装,提供TQFN-3.5×3.5-20L和TQFN-3×3-24L两种封装规格,不仅效率高,而且所需的组件尺寸较小,适合空间受限的应用场景。这款驱动器以其高性能和灵活性,成为显示器背光应用的理想选择。

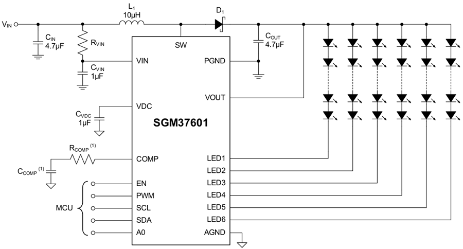
图1 SGM37601典型应用电路

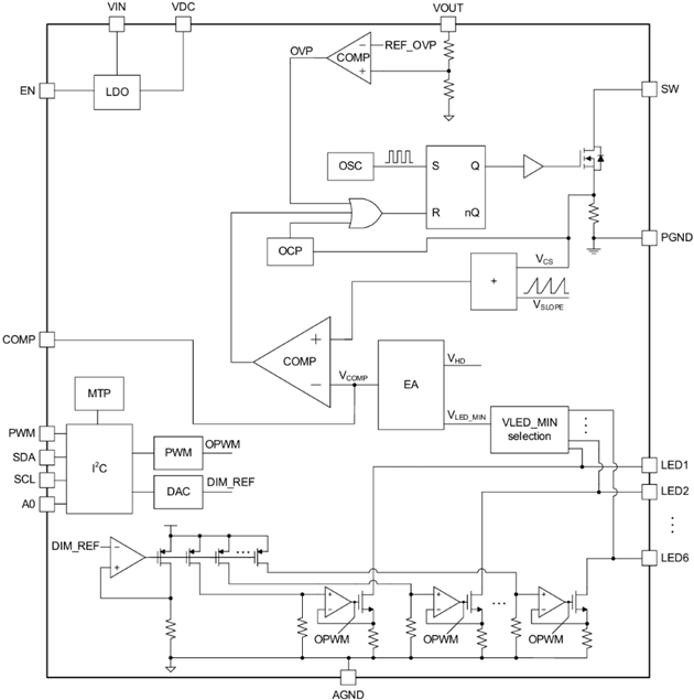
图2 SGM37601功能框图
关于圣邦微电子
圣邦微电子(北京)股份有限公司(股票代码300661)作为高性能、高品质综合性模拟和模数混合信号集成电路供应商,产品覆盖信号链和电源管理两大领域,目前拥有36大类6600余款可销售型号,为工业与能源、汽车、网络与计算和消费电子等领域提供各类模拟及混合信号调理和电源管理创新解决方案。
来源:圣邦微电子