作者:Michael Wu,资深应用工程师
摘要
本文介绍了一款专为低压大功率应用设计的单芯片两相单输出升压转换器。文中重点介绍了它所具备的多项提升性能与应用灵活性的特性。
引言
单芯片升压转换器能够将低输入电压转换为更高的输出电压,并且整体解决方案的尺寸十分紧凑。不过,当输出功率需求增加时,电流水平和散热需求也会相应提高。由于受到内部开关的限制,这些需求往往难以得到满足。因此,两相升压转换器更加适合这类应用场景。
通过让转换器的开关动作以两相交错的方式运行,开关电流纹波可以有效降低一半。这样不仅能够减小电容和电感的尺寸,还能改善设备的热性能。
LT8349是一款单芯片同步升压转换器,内置两个以错相方式切换的N沟道MOSFET功率级。这些功率开关的额定参数为8 V/6 A,采用固定开关频率工作,频率可在300 kHz至4 MHz之间设定,也能同步至外部时钟。同步整流技术可在宽负载范围内提升效率,有效降低功率损耗与散热需求;而Stage Shedding™技术与可选的Burst Mode®模式则有助于改善轻载条件下的效率表现。
如果应用场景要求控制电磁干扰(EMI)辐射,使用可选的扩频频率调制(SSFM)功能可将噪声降至最低。
这款IC的输入范围为2.5 V至5.5 V,适用于电池供电设备,输出电压可设定至最高8 V。这款两相转换器采用1.9 mm×2.6 mm的小型WLCSP封装,能够最大限度减小整体设计的占用空间。
多相操作
LT8349采用固定频率电流模式控制方案,可实现出色的线路与负载调节性能。虽然两相架构需配置两个电感,但这款IC能将电流均匀分配至两相,并使各相开关动作相差180°。这一设计可显著降低电感峰值电流并减小输出纹波。电感峰值电流由公式1确定。

其中,IOUT为平均负载电流,D为PWM占空比,∆IL则为电感纹波电流。
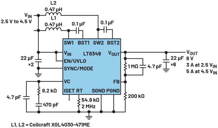
高性能6 V/5 A电源
图1展示了一个6 V升压应用,其输入电源为2.5 V至4.5 V。当输入电压为4.5 V且在RT引脚接入54.9 kΩ电阻来将开关频率设定为2 MHz时,它可提供最大5 A的负载电流。

图1.2.5 V至4.5 V输入、6 V输出的升压转换器
Stage Shedding
在重载条件下,LT8349作为两相升压转换器工作。随着负载电流减小,各相的电感峰值电流也随之降低。当峰值电流降至约1.7 A的卸载阈值ISHED, DUAL时,Stage Shedding技术被激活,器件将从两相升压模式切换为单相升压模式。在此工作模式下,第二相被关闭,第一相的电感峰值电流限值将提升至ISHED,SINGLE(由公式2确定)。

随着负载进一步降低,可通过设置SYNC/MODE引脚,将这款IC设定为低IQ电流、低输出纹波的突发模式,或固定频率的强制连续模式(FCM)。Stage Shedding功能在图2中进一步详细说明,其中展示了突发模式和FCM模式下各相电感电流的特性。
当SYNC/MODE引脚连接至信号地(SGND)时,这款IC以突发模式工作,通过降低开关频率来维持输出调节电压。这款IC将通过ISET引脚对峰值电流IBURST进行设定,进而输出单脉冲电流。脉冲结束后立即进入休眠期,当输出端无负载时,静态电流仅为15 µA。
当SYNC/MODE引脚悬空时,这款IC在轻载条件下以FCM模式工作。在此模式下,电感电流允许变为负值,使这款IC能够在所有负载范围内按编程频率进行切换。这一特性可确保开关谐波和EMI的一致性与可预测性,但代价是轻载效率有所降低。图3展示了突发模式和FCM模式之间的效率对比。

图2.负载电流从高到极低时LT8349工作情况的简化示意图。

图3.效率及功率损耗与输出电流的关系。
SSFM
对于EMI辐射要求严格的应用场景,LT8349提供了额外的资源来进一步降低噪声。SSFM可以通过配置SYNC/MODE引脚来选择,并且与突发模式和FCM操作兼容。当选择SSFM时,内部振荡器频率将在外部RT电阻的设定值与该值约25%的上浮范围内波动。图4和图5分别展示了符合CISPR 32 B类标准的传导EMI和辐射EMI结果。

图4.CISPR 32传导EMI结果。

图5.CISPR 32辐射EMI结果。
结语
相较于传统的单相升压转换器,这款集成电路具备多项优势。它采用的两相架构与同步整流技术可实现更高的输出功率,而且有助于效率提升、功耗降低与热性能优化,尽管采用双电感配置,但仍保持紧凑的整体占位空间。Stage Shedding技术与突发模式可进一步提升轻载效率,而可选的SSFM功能则有助于降低EMI辐射。此外,LT8349还集成了输出软启动与过压锁定保护功能,可防止下游元件因电压过高而损坏。凭借诸多特性,这款IC非常适合应用于手持设备电源及工业电源等场景。
作者简介
Michael Wu是ADI公司的产品应用工程师,任职于高性能电源(HPP)部门,专注于单芯片降压、升压和降压-升压拓扑结构的技术应用。他毕业于加州州立理工大学圣路易斯奥比斯波分校,拥有电气工程学士及硕士学位。