跳转到主要内容

通过高通平台认证 | 力芯微推出用于SIM卡接口的电平转换芯片ET4557

winniewei 提交于

产品概述

随着手机平台的快速发展,新的工艺节点降低了手机基带处理器的电压,主流的旗舰平台电压已经从1.8V降低到1.2V,而SIM卡主要采用3.0V(B类)或者1.8V(C类)的逻辑电平接口,为此力芯微新推出一款SIM卡电平转换ET4557来实现主机平台与SIM卡之间的通信。

ET4557具有双电源设计,其中主机处理器侧电源电压为1.08V至1.95V,SIM卡侧电源电压为1.62V至3.6V。它包含三路电平转换,用来将SIM卡的I/O、RST和CLK信号进行电压转换,使得SIM卡能与主芯片之间进行正常通讯。

ET4557具有EN控制管脚,可以用来控制 SIM 卡侧信号的开启和关闭时序,当EN信号由高变低时,SIM端的RST、CLK、IO信号将依次被禁用,其遵循 ISO7816-3 设计规范,以确保正常启动和禁用 SIM 卡。

产品特

  • 低功耗

  • 支持 1.62V 至 3.6V SIM 卡供电电压

  • 支持 1.08V 至 1.98V 主机控制端供电电压

  • 支持时钟速度:10MHz

  • 端口内部集成上拉和下拉电阻

  • 支持3个通道,IO_HOST为双向,RST_HOST和CLK_HOST为单向

  • 集成EMI滤波器

  • 端口集成ESD保护

  • 遵循ISO-7816-3时序要求

  • 封装:QFN-10(1.4mm*1.8mm)

典型应用

1.png

图1:ET4557 Application Circuit

管脚定义

2.png

图2:TOP VIEW

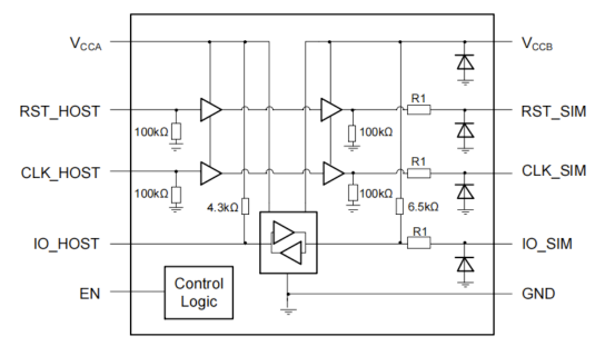
功能框图

3.png

图3:功能框图

测试数据

(1)关闭序列:

4.png

图4:EN 调至低电平的关闭序列

5.png

图5:VCC-SIM下降的关闭序列

来源:力芯微电子